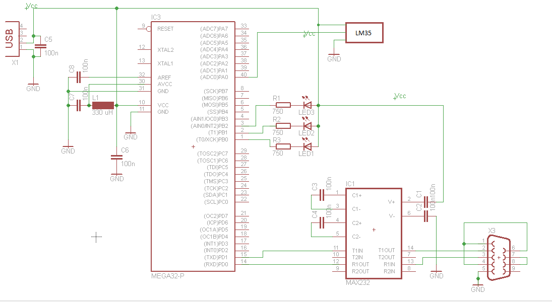
Witam. Mam wielką prośbę czy ktoś mógłby zerknąć na schemat układu który zaprojektowałem. Jestem kompletnym laikiem w tej kwestii a schemat układu złożyłem z fragmentów które znalazłem w dokumentacji zestawu uruchomieniowego, który kiedyś kupiłem. Zależy mi żeby wszystko co tam jest działało i nic się nie spaliło. Będę wdzięczny za wszelką pomoc. Mam też może głupie pytanie odnośnie kondensatorów zastosowanych w schemacie, ale jeden kolega zasiał mi trochę wątpliwości. Czy można tu zastosować zwykłe kondensatory tak jak ja to zrobiłem czy trzeba stosować spolaryzowane?
Schemat układu:

Schemat układu: