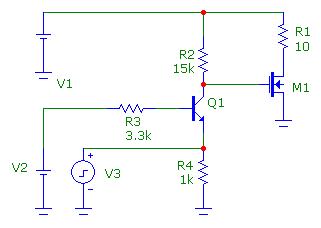
Czy ktoś mógłby mi wytłumaczyć po co w tym schemacie
z tematu https://www.elektroda.pl/rtvforum/topic1185597.html
Jest ten dodatkowy NPN sterujący mosfetem? Podłączyłem atmegę zasilaną z 4V bezpośrednio pod IRL7313 i od godziny załącza i wyłącza przekaźnik na 12V. Mam tylko rezystor 10k miedzy bramką a masą.
z tematu https://www.elektroda.pl/rtvforum/topic1185597.html
Jest ten dodatkowy NPN sterujący mosfetem? Podłączyłem atmegę zasilaną z 4V bezpośrednio pod IRL7313 i od godziny załącza i wyłącza przekaźnik na 12V. Mam tylko rezystor 10k miedzy bramką a masą.