logo elektroda
logo elektroda
X
logo elektroda
REKLAMA
REKLAMA
Adblock/uBlockOrigin/AdGuard mogą powodować znikanie niektórych postów z powodu nowej reguły.

Poszukuje schematu do porównywania napięć

szarunia 28 Kwi 2010 20:28 795 8
REKLAMA
  • #1 8013995
    szarunia
    Poziom 10  
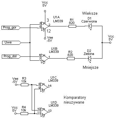
    Witam. Mam taki schemat Poszukuje schematu do porównywania napięć
    Wykonałam go i wszystko działa z tym, że napięcia progowe zwarłam. Wiec gdy ustalam napięcie progowe np. 2V. To do tego progu pali się dioda czerwona powyżej dioda zielona. Ale problem jest taki, że teraz potrzebuje dwóch progów przykładowo U<2V or U>3V i ten zakres jest dobry więc powinna się palić dioda zielona w innym czerwona. Wykładowca mówił coś żeby wykorzystać histereze ale nie za bardzo wiem jak to zrobić. Pomocy!!!!
  • REKLAMA
  • #2 8014627
    tomgart
    Poziom 25  
    spróbuj z dzielnikiem napięcia z 3 rezystorów z którego uzyskasz odpowiednio 2V i 3V i podłącz te napięcia do wejść komparatorów.
  • #3 8017590
    szarunia
    Poziom 10  
    Aha czyli jak by to miało wyglądać a poza tym to tylko przykłady, że 2 i 3V wtedy by trzeba był na inne napięcia przeliczać z jakich wzorów czy coś.
  • REKLAMA
  • #5 8017845
    szarunia
    Poziom 10  
    tylko, że jest troche problem z moim angielskim niestety nie mogłbyś tego jakoś prosto wytłumaczyć?? ;)
  • #6 8018257
    tomgart
    Poziom 25  
    szarunia te spadki wyliczysz z prawa Ohma i praw Kirchoffa. Zależy jak ten układ ma działać. Jak ma żadna dioda sie nie świecić w pewnym zakresie napięć to wystaczy dzielnik, natomiast jak uklad ma mieć pewną sterfę nieczułości to trzeba wykorzystać histerezę.
  • REKLAMA
  • #7 8020723
    szarunia
    Poziom 10  
    no właśnie z wykorzystaniem histerezy ma być. A za bardzo tego nie czaje:(
    A układ ma działać tak jak powiedziałam. Ale dokładnie to wyjaśnie. Jest układ do porównania sygnałów konkretnie w alternatorze w samochodzie i jak jest zły przedział to pali się czerwona dioda a jak dobry to zielona. Na początku tego projektu miałam wykorzystać do tego mikrokontroler jakiś ale zrezygnowałam z tego bo nie za dobrze mi idzie programowanie a tam to taki poważniejszy program więc sobie nie poradzę. Tak narodził się pomysł z komparatorami.Tylko, że tu też utknęłam i jak narazie po zaliczeniu mam:(
  • REKLAMA
  • #8 8021574
    tomgart
    Poziom 25  
    Pomyślę przez weekend. Czyli jeśli jest za niskie lub za wysokie napięcie to czerwona, jak jest OK to zielona? A tak na marginesie to trzeba było zaprzęgnąć do tego jakiegoś uP, np małego Attiny. Kod programu to 10 linijek, odczyt przetwornika AC, dwie instrukcje warunkowe if... i po kłopocie.
  • #9 8022587
    szarunia
    Poziom 10  
    tak dokładnie o to chodzi dzieki wielkie z gory
REKLAMA