Termometr zaokienny
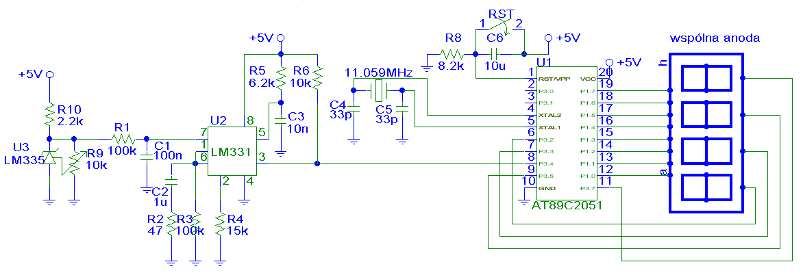
Układ oparty jest na mikrokontrolerze ATMEL 89C2051. Do pomiaru temperatury użyto czujnik LM 335 (National Semiconductor). Wykorzystany scalony czujnik temperatury LM335 cechuje się następującymi parametrami:
* Zakres mierzonej temperatury (-40¸ 70)° C
* przyrost temperatury +10 mV/1° C
* bezpośrednia kalibracja
* błąd po kalibracji przy 25°C.
Sygnał analogowy uzyskany z czujnika jest przekształcany na postać cyfrową z wykorzystaniem układu LM 331 (National Semiconductor), będącym przetwornikiem U/f.
Wykorzystany przetwornik U/f LM331 cechuje się następującymi parametrami:
* max f = 100kHz
* zakres napięcia zasilania: (4¸40)V
* liniowość 0,01%.
Dokładniejsze informacje na temat układów LM 335 i LM 331 można znaleźć pod adresem: www.national.com
Pomiar częstotliwości zrealizowano programowo i następuje on automatycznie co 20s. Jest to wystarczające gdyż temperatura nie jest procesem szybkozmiennym. Wynik pomiaru jest przesyłany na wyświetlacz LED sterowany w sposób dynamiczny. Bardzo ważnym jest aby elementy zewnętrzne układu LM331 - R5, C3, R3, R4 były elementami stabilnymi termicznie (nie stosować jako C3 kondensatora ceramicznego). Mają one wpływ na pracę układu, gdyż przetwarzanie U/f następuje według wzoru:
f out = Vin*R4 / 2.09V*R3*R5*C3.
Uruchomienie układu polega na wykalibrowaniu czujnika LM335 dla temperatury 25° C to znaczy należy na wyjściu układu ustalić potencjometrem R9 napięcie 2.982V. Następnie należy doprowadzić do prawidłowej pracy układu LM331. Można to zrobić na dwa sposoby. Mikrokontroler dokonuje pomiaru częstotliwości, a otrzymany wynik jest zamieniany na napięcie poprzez pomnożenie tego wyniku przez "stałą":
f out = Vin * stała,
gdzie stała = R4 / 2.09V*R3*R5*C3.
Z tego też względu aby otrzymać wynik pomiaru temperatury należy określić "stałą".
(I) Można to zrealizować mierząc wartość poszczególnych elementów R4, R3, R5 i C3 podstawiając uzyskane w ten sposób wartości do powyższego wzoru.
(II) Możemy również zadać układowi znaną wartość napięcia wejściowego i odczytać odpowiadającą temu napięciu częstotliwość. Dalej to już tylko prosta matematyka:
stała = f out / Vin.
Wartą polecenia jest druga metoda, a odpowiedni program wyświetlający częstotliwość jest dołączony do archiwum. Wartość "stałej" należy po zamianie na kod heksadecymalny wpisać do programu, modyfikując linie:
MOV 32H,#młodsza część stałej
MOV 33H,#starsza część stałej
nadesłał: mkisiela (dane nieznane)
Układ oparty jest na mikrokontrolerze ATMEL 89C2051. Do pomiaru temperatury użyto czujnik LM 335 (National Semiconductor). Wykorzystany scalony czujnik temperatury LM335 cechuje się następującymi parametrami:
* Zakres mierzonej temperatury (-40¸ 70)° C
* przyrost temperatury +10 mV/1° C
* bezpośrednia kalibracja
* błąd po kalibracji przy 25°C.
Sygnał analogowy uzyskany z czujnika jest przekształcany na postać cyfrową z wykorzystaniem układu LM 331 (National Semiconductor), będącym przetwornikiem U/f.
Wykorzystany przetwornik U/f LM331 cechuje się następującymi parametrami:
* max f = 100kHz
* zakres napięcia zasilania: (4¸40)V
* liniowość 0,01%.
Dokładniejsze informacje na temat układów LM 335 i LM 331 można znaleźć pod adresem: www.national.com
Pomiar częstotliwości zrealizowano programowo i następuje on automatycznie co 20s. Jest to wystarczające gdyż temperatura nie jest procesem szybkozmiennym. Wynik pomiaru jest przesyłany na wyświetlacz LED sterowany w sposób dynamiczny. Bardzo ważnym jest aby elementy zewnętrzne układu LM331 - R5, C3, R3, R4 były elementami stabilnymi termicznie (nie stosować jako C3 kondensatora ceramicznego). Mają one wpływ na pracę układu, gdyż przetwarzanie U/f następuje według wzoru:
f out = Vin*R4 / 2.09V*R3*R5*C3.
Uruchomienie układu polega na wykalibrowaniu czujnika LM335 dla temperatury 25° C to znaczy należy na wyjściu układu ustalić potencjometrem R9 napięcie 2.982V. Następnie należy doprowadzić do prawidłowej pracy układu LM331. Można to zrobić na dwa sposoby. Mikrokontroler dokonuje pomiaru częstotliwości, a otrzymany wynik jest zamieniany na napięcie poprzez pomnożenie tego wyniku przez "stałą":
f out = Vin * stała,
gdzie stała = R4 / 2.09V*R3*R5*C3.
Z tego też względu aby otrzymać wynik pomiaru temperatury należy określić "stałą".
(I) Można to zrealizować mierząc wartość poszczególnych elementów R4, R3, R5 i C3 podstawiając uzyskane w ten sposób wartości do powyższego wzoru.
(II) Możemy również zadać układowi znaną wartość napięcia wejściowego i odczytać odpowiadającą temu napięciu częstotliwość. Dalej to już tylko prosta matematyka:
stała = f out / Vin.
Wartą polecenia jest druga metoda, a odpowiedni program wyświetlający częstotliwość jest dołączony do archiwum. Wartość "stałej" należy po zamianie na kod heksadecymalny wpisać do programu, modyfikując linie:
MOV 32H,#młodsza część stałej
MOV 33H,#starsza część stałej
nadesłał: mkisiela (dane nieznane)
Fajne? Ranking DIY