logo elektroda
logo elektroda
X
logo elektroda
REKLAMA
REKLAMA
Adblock/uBlockOrigin/AdGuard mogą powodować znikanie niektórych postów z powodu nowej reguły.

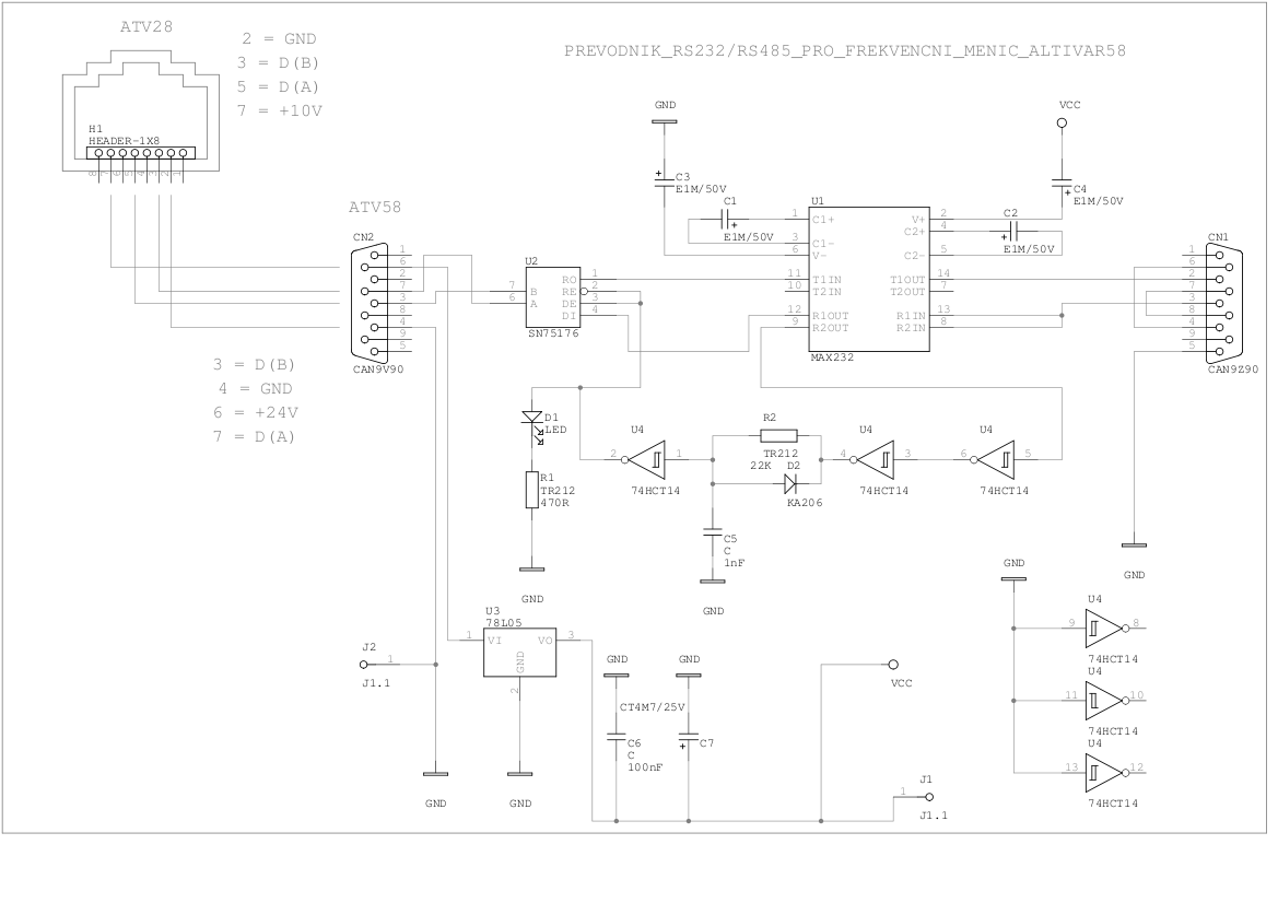
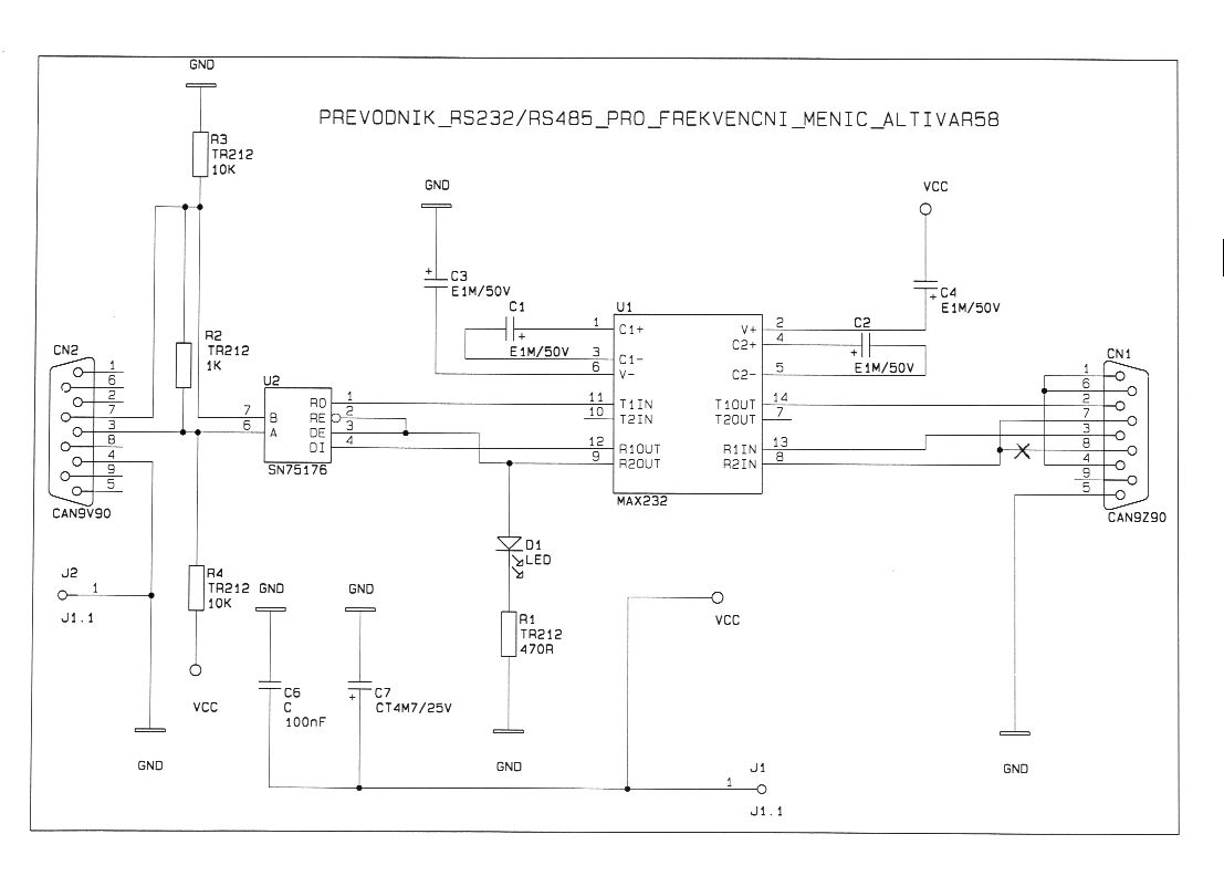
ATV58 RS232/RS485 konvertor

david69 02 Maj 2010 09:30 3750 7
REKLAMA
  • #1 8025252
    david69
    Poziom 10  
    Muzu se zeptat na fungujici zapojeni prevodniku RS232/485 pro Altivar58, neznam zapojeni konektoru DB9 na Altivaru58, prikladam schema zapojeni. Dekuju David
    ATV58 RS232/RS485 konvertor
  • REKLAMA
  • #2 8027304
    Mirek Z.
    VIP Zasłużony dla elektroda
    Wpisz w Google: altivar58 db9
  • REKLAMA
  • #3 8027617
    david69
    Poziom 10  
    Dekuju moc, nalezl jsem zapojeni DB9 pro RS485.
  • #4 8029953
    david69
    Poziom 10  
    toto by melo fungovat
    url=https://obrazki.elektroda.pl/15_1272890870.gif]ATV58 RS232/RS485 konvertor[/url]

    Dodano po 1 [godziny] 53 [minuty]:

    naleznu jeste nekde odpovidajici software PowerSuite pro Windows98 ?? dekuju
  • #5 8090315
    david69
    Poziom 10  
    Toto zapojeni funguje s ATV58 a ATV28, PowerSuite2.3 , Windows98
    ATV58 RS232/RS485 konvertor
  • REKLAMA
  • #6 8091094
    Konto nie istnieje
    Konto nie istnieje  
  • #7 8091142
    Quarz
    Poziom 43  
    psaawkel napisał:
    Do you speak english?? This is polish forum, but many people in the all world are speaking english (better or worse)
    Niech pisze dalej w czeskim języku - jak go rozumiem, ale rzecz w tym, iż nie do końca dotąd wyartykułował o co Jemu idzie ...
    Natomiast, w swym tytułowym poście, pyta o podstawy "Podstaw" - które może sobie znaleźć na swoich (czeskich) stronach ... i tylko przez cierpliwość Moderatora ten temat jeszcze jest na forum, a nie w koszu.
  • REKLAMA
  • #8 8102040
    david69
    Poziom 10  
    Is It realy important to write in English? I understand Polish, but I can`t write in Polish! I think that Czech and Polish is so simmilar that it can`t be translated :-) David
REKLAMA