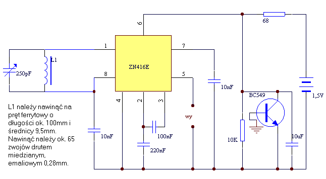
Jest to bardzo prosty odbiornik na fale średnie. Zastosowano tutaj układ ZN416E, który spełnia wszystkie funkcje. Strojenie przeprowadza się za pomocą trymera. Do wyjścia podłączamy słuchawki, lub wzmacniacz m.cz.

Fajne? Ranking DIY
Czy wolisz polską wersję strony elektroda?
Nie, dziękuję Przekieruj mnie tam