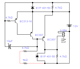
Układ wykorzystuje rezystancje wody. Rezystor 5kohm, który połączony jest czerwoną linią to rezystancja naszej wody. Zamiast tego rezystora trzeba wstawić dwa druciki, które mogą zostać umieszczone tam, gdzie często zmienia się poziom wody.


Fajne? Ranking DIY