logo elektroda
logo elektroda
X
logo elektroda
REKLAMA
REKLAMA
Adblock/uBlockOrigin/AdGuard mogą powodować znikanie niektórych postów z powodu nowej reguły.
REKLAMA
  • Zasilacz o niestabilizowanym napięciu +/-20V

    Zasilacz symetryczny

    Zastosowanie: Wzmacniacze mocy


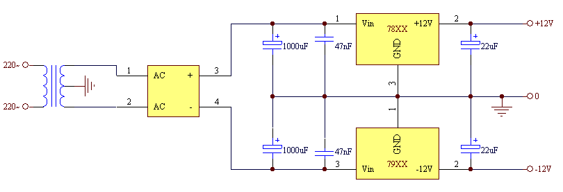
    Zasilacz o stabilizowanym napięciu +/-12V


    Zasilacz symetryczny

    Zastosowanie: Układy profesjonalne o małym poborze prądu.

    Fajne? Ranking DIY
    O autorze
    Gordios
    Poziom 18  
    Offline 
    Gordios napisał 395 postów o ocenie 269. Jest z nami od 2010 roku.
  • REKLAMA
REKLAMA