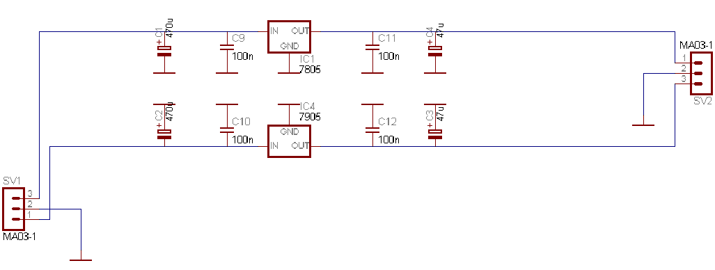
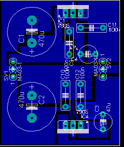
Projekt zasilacza napięć symetrycznych ma za zadanie przybliżyć sposób tworzenia układów za pomocą programu Eagle. Idealny do zastosowań mikroprocesorowych i zasilania niskonapięciowych wzmacniaczy operacyjnych.


Fajne? Ranking DIY
Czy wolisz polską wersję strony elektroda?
Nie, dziękuję Przekieruj mnie tam