Oferowany układ jest atrakcyjnym efektem świetlnym, mającym zastosowanie jako nowoczesna ozdoba choinkowa, lub świecąca reklama świetlna.
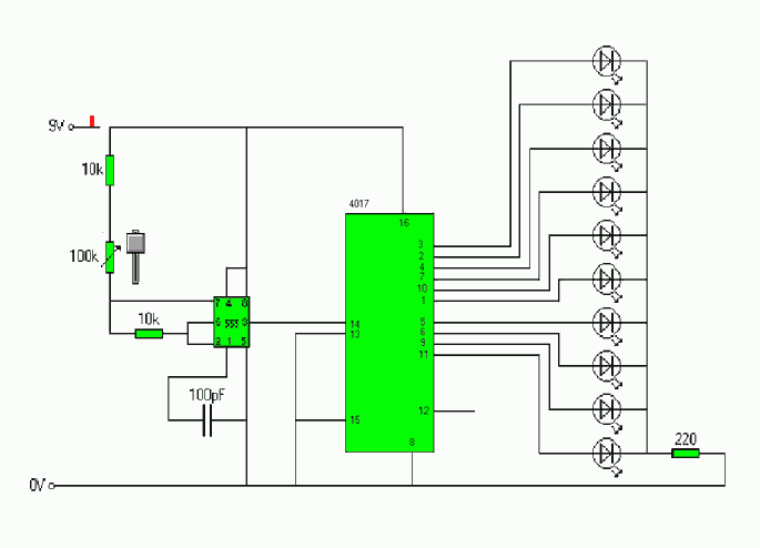
Układ składa się z generatora impulsów taktujących, oraz licznika, którego wyjścia sterują bezpośrednio 10-cioma diodami LED.
Generator zbudowany jest na układzie NE555(ULY7855). Częstotliwość jego pracy określają elementy C1, R1, PR1. Układ US2 zawiera w swojej strukturze licznik i dekoder 1 z 10. Napięcie pojawiające się kolejno na wyjściach układu powoduje zapalanie się różnokolorowych diod LED, rozmieszczonych na płytce drukowanej w dowolnym kształcie (np. choinki). Potencjometr PR1 służy do regulacji szybkości zapalania się diod LED. Układ może być zasilany napięciem 5-12V. Pobór prądu wynosi ok. 16 mA (przy zasilaniu 9 V).
Wykaz elementów:
US1……….NE555
US2……….4017
D1-D10……dowolne LED
C1…………2,2uF
C2…………100pF
R1,2………..10kΏ
R3………….220kΏ
PR1………...100kΏ

Układ składa się z generatora impulsów taktujących, oraz licznika, którego wyjścia sterują bezpośrednio 10-cioma diodami LED.
Generator zbudowany jest na układzie NE555(ULY7855). Częstotliwość jego pracy określają elementy C1, R1, PR1. Układ US2 zawiera w swojej strukturze licznik i dekoder 1 z 10. Napięcie pojawiające się kolejno na wyjściach układu powoduje zapalanie się różnokolorowych diod LED, rozmieszczonych na płytce drukowanej w dowolnym kształcie (np. choinki). Potencjometr PR1 służy do regulacji szybkości zapalania się diod LED. Układ może być zasilany napięciem 5-12V. Pobór prądu wynosi ok. 16 mA (przy zasilaniu 9 V).
Wykaz elementów:
US1……….NE555
US2……….4017
D1-D10……dowolne LED
C1…………2,2uF
C2…………100pF
R1,2………..10kΏ
R3………….220kΏ
PR1………...100kΏ
Fajne? Ranking DIY
