Witam
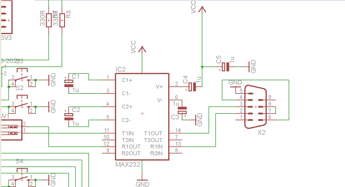
Mam problem z układem max232, który chcę wykorzystać przy transmisji szeregowej między Atmega8 i PC. Zasilany jest napięciem 5V, tym samym co mikrokontroler. Na pinie Vs+ mierzę ok. 9V, ale już na Vs-, nie wiedzieć czemu, 0.6V. Układ zlutowałem wg schematu:
Z góry dziękuję za pomoc, wskazówki co może być nie tak.
Pozdrawiam
PS Zapomniałem napisać, że jest echo po zwarciu pinów 13 i 14, niestety nie ma dla 11 i 12.
Mam problem z układem max232, który chcę wykorzystać przy transmisji szeregowej między Atmega8 i PC. Zasilany jest napięciem 5V, tym samym co mikrokontroler. Na pinie Vs+ mierzę ok. 9V, ale już na Vs-, nie wiedzieć czemu, 0.6V. Układ zlutowałem wg schematu:
Z góry dziękuję za pomoc, wskazówki co może być nie tak.
Pozdrawiam
PS Zapomniałem napisać, że jest echo po zwarciu pinów 13 i 14, niestety nie ma dla 11 i 12.
