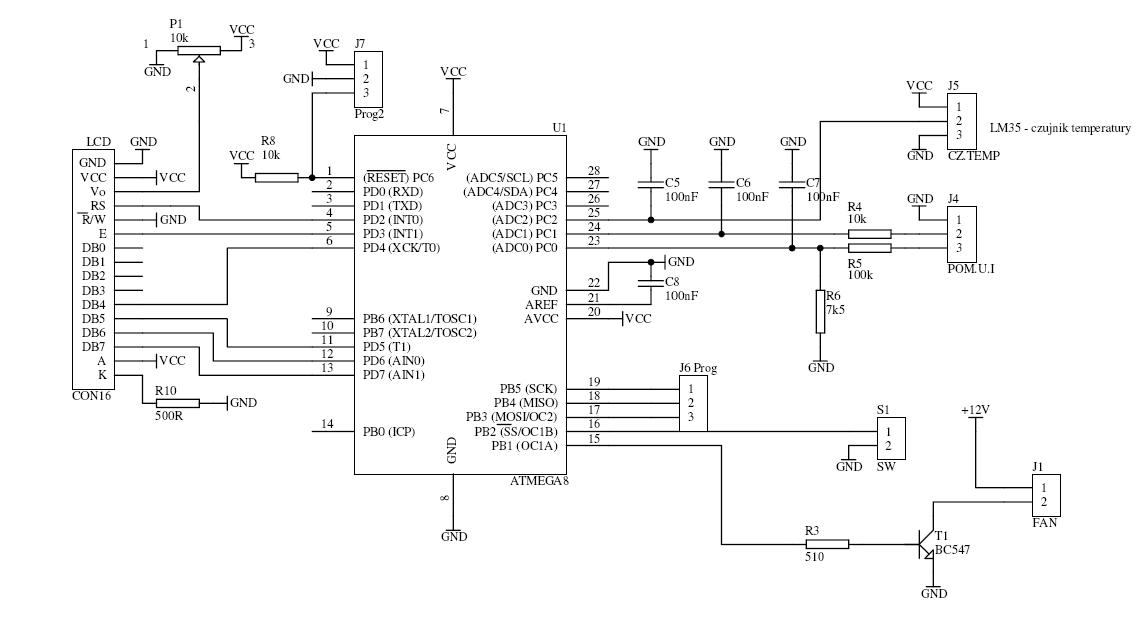
Witam. Ma ktoś pomysł jakby napisać kalibrację w C do takiego miernika do zasilacza regulowanego

, chciałbym jeszcze zrobić tak aby wyświetlana była wartość aktualnego ograniczenia prądowego:
Może by mi ktoś pomógł, bo dopiero zaczynam zabawę z programowaniem w C
