Witam,
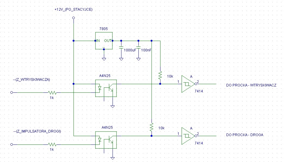
Postanowiłem zwrócić się o pomoc na forum bo niestety nie daję sobie rady z moim problemem. Jakiś czas temu postanowiłem sobie, że zrobię własny komputer pokładowy do samochodu. Poczytałem troszkę forum i znalazłem odpowiedzi na pytanie co i jak należy zliczyć. Poszukałem trochę w necie i znalazłem schemat układu dopasowania dla Atmega8 który postanowiłem wykorzystać: Link. Poniżej mój schemat.
Wykonałem płytkę wg powyższego wzoru i napisałem soft (bascom). Sprawdziłem wszystko w domu na generatorku i wyglądało że jest ok. Podłączyłem wszystko w samochodzie i zonk. Ale po kolei.
Kiedy podłączyłem samo zasilanie układ ładnie się odpalił i zarówno prędkość jak i spalanie równe 0 (auto jest zapalone).
1) Schody się zaczynają kiedy podłączyłem impulsator drogi (na wejście PD.4 (T0) ), miał działać na zbocze narastające, a leci cały czas, nawet gdy auto stoi w miejscu. Zrobiłem mały test i wyłączyłem silnik ale włączyłem stacyjkę tak jak by był zapalony i wtedy pchając auto pokazuje idealnie impulsy jeden po drugim.
2) Inna sytuacja - kabel impulsatora nie podłączony, jedynie od wtryskiwacza - spalanie pokazuje pięknie reaguje na podawanie gazu, na przyspieszanie czyli git ale znowu impulsy drogi lecą a kabel nie jest podłączony. Co jest grane.
3) obydwa kabe podłączone - jak w p2.
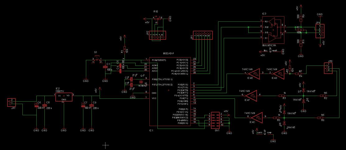
Patrząc na mój schemat to wejście wtrysku jest na JP6 -1
a impulsy drogi na JP6 -3, JP6 -2 nie używana
Będę wdzięczy za wszelką pomoc i uwagi do schematu (może coś źle zaprojektowałem na płytce co powoduje takie zakłócenia).
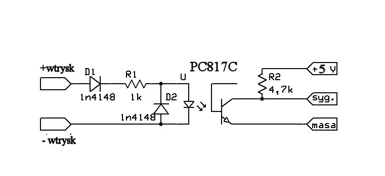
Zastanawiam się nad zmianą układu dopasowującego na taki:
Co o nim sądzicie? Jestem jeszcze słaby w te klocki więc poproszę o wyrozumiałość.
A i dodam jeszcze że dodawanie rezystora podciągającego przed układem Schmitta dla impulsatora nie przynosi efektu.
Podam może jeszcze trochę parametrów:
- impuls wtrysku przepuszczam 2 razy przez układem Schmitta + 4k7 + rezystor podciągający
- impuls drogi tylko raz + 1k5 + 1N4148 (do GND i VCC) + 1k, a samo napięcie na wyjściu impulsatora to ok 2V (1.89V)
Może to coś pomoże.
Pozdrawiam
Łukasz
Postanowiłem zwrócić się o pomoc na forum bo niestety nie daję sobie rady z moim problemem. Jakiś czas temu postanowiłem sobie, że zrobię własny komputer pokładowy do samochodu. Poczytałem troszkę forum i znalazłem odpowiedzi na pytanie co i jak należy zliczyć. Poszukałem trochę w necie i znalazłem schemat układu dopasowania dla Atmega8 który postanowiłem wykorzystać: Link. Poniżej mój schemat.
Wykonałem płytkę wg powyższego wzoru i napisałem soft (bascom). Sprawdziłem wszystko w domu na generatorku i wyglądało że jest ok. Podłączyłem wszystko w samochodzie i zonk. Ale po kolei.
Kiedy podłączyłem samo zasilanie układ ładnie się odpalił i zarówno prędkość jak i spalanie równe 0 (auto jest zapalone).
1) Schody się zaczynają kiedy podłączyłem impulsator drogi (na wejście PD.4 (T0) ), miał działać na zbocze narastające, a leci cały czas, nawet gdy auto stoi w miejscu. Zrobiłem mały test i wyłączyłem silnik ale włączyłem stacyjkę tak jak by był zapalony i wtedy pchając auto pokazuje idealnie impulsy jeden po drugim.
2) Inna sytuacja - kabel impulsatora nie podłączony, jedynie od wtryskiwacza - spalanie pokazuje pięknie reaguje na podawanie gazu, na przyspieszanie czyli git ale znowu impulsy drogi lecą a kabel nie jest podłączony. Co jest grane.
3) obydwa kabe podłączone - jak w p2.
Patrząc na mój schemat to wejście wtrysku jest na JP6 -1
a impulsy drogi na JP6 -3, JP6 -2 nie używana
Będę wdzięczy za wszelką pomoc i uwagi do schematu (może coś źle zaprojektowałem na płytce co powoduje takie zakłócenia).
Zastanawiam się nad zmianą układu dopasowującego na taki:
Co o nim sądzicie? Jestem jeszcze słaby w te klocki więc poproszę o wyrozumiałość.
A i dodam jeszcze że dodawanie rezystora podciągającego przed układem Schmitta dla impulsatora nie przynosi efektu.
Podam może jeszcze trochę parametrów:
- impuls wtrysku przepuszczam 2 razy przez układem Schmitta + 4k7 + rezystor podciągający
- impuls drogi tylko raz + 1k5 + 1N4148 (do GND i VCC) + 1k, a samo napięcie na wyjściu impulsatora to ok 2V (1.89V)
Może to coś pomoże.
Pozdrawiam
Łukasz