logo elektroda
logo elektroda
X
logo elektroda
REKLAMA
REKLAMA
Adblock/uBlockOrigin/AdGuard mogą powodować znikanie niektórych postów z powodu nowej reguły.

Wzmacniacz samochodowy pomoc w przeobieniu schematu

Dareko99 22 Maj 2010 13:16 4873 8
REKLAMA
  • #1 8105246
    Dareko99
    Poziom 10  
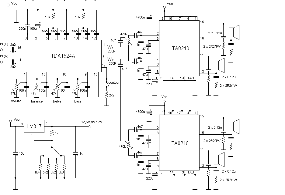
    Mam problem. Chciałbym zrobić ten wzmacniacz tylko żeby było przy tym wejście na subwoofer pasywny. Prosiłbym o pomoc w przerobieniu tego schematu albo podanie jakiś propozycji wzmacniaczy o podobnej mocy tylko z wejściem na subwoofer.
    Wzmacniacz samochodowy pomoc w przeobieniu schematu

    Z góry dziękuję.
  • REKLAMA
  • #2 8109625
    Kosiarz44
    Poziom 17  
    Dareko99 napisał:
    Mam problem. Chciałbym zrobić ten wzmacniacz tylko żeby było przy tym wejście na subwoofer pasywny.
    Wzmacniacz samochodowy pomoc w przeobieniu schematu

    Z góry dziękuję.


    Troche nie kminie. Masz suba i chcesz zrobić do niego wzmacniacz? Takich schematów jest pełno. Chyba że masz ten wzmacniacz do którego dałeś schemat i chcesz go przerobić ?
  • REKLAMA
  • #3 8109779
    ukashec
    Poziom 22  
    Te wzmacniacze to przecież kości TDA o mocy jak radio... Szkoda zachodu.
    Wyjaśnij o co Ci chodzi i do czego to ma być.
  • #4 8112056
    Dareko99
    Poziom 10  
    A więc tak. Chcę zrobić wzmacniacz do samochodu w którym jest słabe radio. Ale uważacie, że ten wzmacniacz jest słaby więc dajcie inne propozycje. Ale chcę zrobić wzmacniacz 4 kanałowy + 1 do subwoofera. Subwoofer jest pasywny jak już wspomniałem. Nigdzie nie mogę znaleźć schematu odpowiedniego wzmacniacza. Jest wiele ale bez wyjść do subwoofera. Aha dobra już znalazłem https://www.elektroda.pl/rtvforum/topic1276018.html czy ten byłby dobry wzmacniacz tylko teraz mam taki problem, że subwoofer jest z jakiegoś kina domowego i nie znam jego mocy ale powinien być dobry. Temat do zamknięcia bo już rozwiązałem swoje problemy.
  • #5 8112087
    Mihas66
    Poziom 22  
    kup stara używana 4 kanałówkę jedna parą zasil przód a z drugiej zrób mostek do suba i starczy... Na alle drogo jest dużo ciekawych starych zniszczonych z wyglądu 4 kanałówek które wbrew pozorom mają jakość i nawet coś z siebie pocisną...
  • REKLAMA
  • #6 8112794
    ukashec
    Poziom 22  
    Dareko99 napisał:
    A więc tak. Chcę zrobić wzmacniacz do samochodu w którym jest słabe radio. Ale uważacie, że ten wzmacniacz jest słaby więc dajcie inne propozycje. Ale chcę zrobić wzmacniacz 4 kanałowy + 1 do subwoofera. Subwoofer jest pasywny jak już wspomniałem. Nigdzie nie mogę znaleźć schematu odpowiedniego wzmacniacza. Jest wiele ale bez wyjść do subwoofera. Aha dobra już znalazłem https://www.elektroda.pl/rtvforum/topic1276018.html czy ten byłby dobry wzmacniacz tylko teraz mam taki problem, że subwoofer jest z jakiegoś kina domowego i nie znam jego mocy ale powinien być dobry. Temat do zamknięcia bo już rozwiązałem swoje problemy.


    No to nieźle się narobisz i wykosztujesz (ze 100zł wydasz na tę zabawę, chyba że masz części). Mam nadzieję, że nie zapomniałeś o przetwornicy do tego wzmacniacza, której schemat jest osobno. A moc będzie jak ktoś pisał na poziomie 30W.
    Na allegro można kupić za 50zł wzmacniacz o rzeczywistej mocy np. 2x50W i o brzmieniu i parametrach na pewno lepszych niż TDA.
  • #7 8115691
    Dareko99
    Poziom 10  
    Niby tak ale to zawsze inaczej jak się coś zrobi samemu a kilka rzeczy będę miał bo mam starą Diore WS354, której już nie będę robił bo mam jeszcze Diore WS 354A więc mi się nie opłaca. A mam jeszcze pytanie czy zamiast przetwornicy mógłbym zrobić powielacz napięcia na kondensatorach?
  • REKLAMA
  • #8 8115735
    ukashec
    Poziom 22  
    Powielacz będzie zbyt słaby. Musi być przetwornica.
  • #9 8116889
    Dareko99
    Poziom 10  
    No i teraz mam problem, bo z przetwornicą będzie kłopot, ponieważ nigdy nie nawijałem transformatora. Moglibyście polecić jakiś dobry schemat wzmacniacza samochodowego bez potrzeby robienia przetwornicy? Jeszcze poszukam może coś znajdę.
REKLAMA