logo elektroda
logo elektroda
X
logo elektroda
REKLAMA
REKLAMA
Adblock/uBlockOrigin/AdGuard mogą powodować znikanie niektórych postów z powodu nowej reguły.

Przenośna ładowarka USB na baterie

kamilsos 28 Maj 2010 12:22 15971 4
REKLAMA
  • Przenośna ładowarka USB na baterie

    Czy kiedykolwiek potrzebowałeś podładować swój telefon komórkowy w drodze? Nie możesz znaleźć gniazdka, żeby naładować swój odtwarzacz muzyczny?

    Autor będąc poza domem przez dłuższy czas, zwykle ładuje swój telefon i odtwarzacz bezpośrednio z własnego laptopa. W ten sposób ma on około 3 – 4 pełne ładowania z baterii laptopa i nie musi nosić ze sobą ładowarek. Noszenie wszędzie ze sobą laptopa jedynie w celu ładowania innych urządzeń to jego zdaniem lekka przesada.

    Słyszał on wcześniej o urządzeniu „Minty Boost” które służyć miało do zasilania urządzeń USB prosto z baterii paluszkowych (AA). Po tym jak zrobił to urządzenie przekonał się że „Minty Boost” nie spełnia jego wymagań. Wydajność prądowa była po prostu za mała (dwa akumulatorki 2000mAh wystarczyły jedynie na połowiczne naładowanie telefonu).

    Postanowił więc połączyć wysoką pojemność baterii laptopa z przenośnością „Minty Boost” i stworzyć własną ładowarkę urządzeń USB.

    Przenośna ładowarka USB na baterie

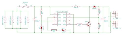
    Urządzenie działa na zasadzie przetwornicy podwyższającej napięcie. Mikroprocesor (w tym wypadku PIC firmy Microchip) oraz kilka akumulatorków litowo-jonowych są głównymi elementami urządzenia. Ogniwa litowo-jonowe można wyjąć ze starej, niepotrzebnej baterii od laptopa lub też zamówić na dowolnym portalu aukcyjnym.

    Urządzenie zwiększa napięcie wyjściowe z 3.2 V do 5V (napięcie ładowania USB). W tym konkretnym urządzeniu użyto 4 ogniw połączonych równolegle. Należy pamiętać również o użyciu dławika o indukcyjności nie mniejszej niż 200uH. Autor nawinąłem własny dławik obliczając mniej więcej potrzebną ilości zwoi przy pomocy internetowego kalkulatora indukcyjności.

    Przenośna ładowarka USB na baterie

    Należy również pamiętać, iż niektóre urządzenia nie pozwolą na ładowanie urządzenia jeżeli nie podłączymy rezystorów pomiędzy porty przesyłowe USB. Do takich urządzeń należą miedzy innymi iPhone oraz inne produkty z rodziny Apple, a także telefony marki Motorola.

    Źródło: http://www.instructables.com/id/Heavy-duty-portable-charger-for-usb-devices-phone

    Fajne? Ranking DIY
    O autorze
    kamilsos
    Poziom 13  
    Offline 
    kamilsos napisał 106 postów o ocenie 32. Mieszka w mieście Lublin. Jest z nami od 2008 roku.
  • REKLAMA
  • #2 8126472
    thereminator
    Warunkowo odblokowany
    A co jeśli i w tej ładowarce baterie padną? Może użyć w niej akumulatorów zamiast baterii oraz wykonać i nosić ze sobą kolejną ładowarkę do ładowania tej ładowarki... ;)
  • REKLAMA
  • #3 8128167
    Deepone
    Poziom 22  
    Ja rozumiem, że czasami jest duża potrzeba zasilania różnych urządzeń przenośnych poza domem, czasami czekamy na ważny telefon czy coś i zapomnimy doładować.
    Ale tutaj według podejścia autora to niektórzy wręcz nie mogą wytrzymać bez pracującego mp3 czy telefonu przez nawet kilka minut a to już chyba przesada.
    Tego typu urządzenie może się przydać np jak się wybierzemy na dalszą wycieczkę np rowerową jako dodatkowe zabezpieczenie, ale przecież nie musimy mieć non stop włączonych tego typu urządzeń gdy jedziemy odpocząć czy się zrelaksować.
  • REKLAMA
  • #4 12822541
    david422
    Poziom 10  
    Witam
    A gdybym chciał zamiast 4 ogniw użyć 6 (bo akurat tyle mam), to przeszkadzało by to w czymś?
  • #5 12824037
    Gonza
    Poziom 27  
    david422 napisał:

    A gdybym chciał zamiast 4 ogniw użyć 6 (bo akurat tyle mam), to przeszkadzało by to w czymś?

    Nie będzie w niczym przeszkadzać, ładowarka podziała po prostu dłużej na większym zestawie ogniw LiIon.
REKLAMA