logo elektroda
logo elektroda
X
logo elektroda
REKLAMA
REKLAMA
Adblock/uBlockOrigin/AdGuard mogą powodować znikanie niektórych postów z powodu nowej reguły.

LG W2242S mała wydolność przetwornicy.

arcady11 28 Maj 2010 23:10 3430 4
REKLAMA
  • #1 8128861
    arcady11
    Poziom 18  
    Witam,
    posiadam monitor 22 calowy z taką przypadłością, że przetwornica nie ma dostatecznej mocy, by wysterować pozostałe podzespoły monitora, po prostu "dławi się". Zrealizowana jet na układzie LAF0001, który zamieniałem na FAN7601 i bez zmian. Dodam, że kondensatory są w porządku, zarówno po stronie pierwotnej jak i wtórnej zasilacza. Wystarczy, że odłączę gałąź 5V i podłącze zewnętrzne 5V a monitor startuje normalnie. Pobór prądu dla tej gałęzi to zaledwie 0,2A więc nie wiem czego się czepić. Może ktoś z kolegów miał podobną przypadłość?
  • REKLAMA
  • REKLAMA
  • #3 8151278
    dariuszm2
    Poziom 34  
    Cześć.
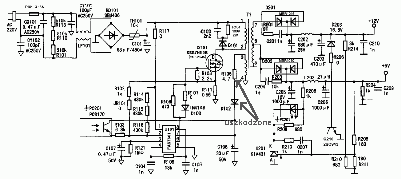
    Jeśli układ jest taki jak w linku - Sprawdź dokładnie R111.
    Ostatnio też miałem takie uszkodzenie przetwornicy przy zwiększeniu obciążenia wyłączała się. Przyczyną okazał się kondensator główny (ten na 400V).
    Pozdrawiam.
  • REKLAMA
  • #4 8209479
    arcady11
    Poziom 18  
    Sprawdziłem ten rezystor, nawet go podmieniłem na 4,7Ω. Nie dało to żądnego rezultatu. Po wymianie kondensatora 33µF w gałęzi podtrzymania zasilania transoptora, monitor się uruchamia, ale strasznie grzeje się radiator od tranzystora kluczującego mos-fet. Muszę dokładnie przysiąść do naprawy. Dodam jeszcze, że wcześniej był uszkodzona dioda w szeregu z rezystorkiem 4,7Ω. Może transformator jest ubity? Poniższy schemat jest poglądowy, nie mam dostępu do oryginału.

    LG W2242S mała wydolność przetwornicy.
  • #5 8209811
    dariuszm2
    Poziom 34  
    Cześć.
    Ja pisałem o R111 - 0,56om. Ponadto do wymiany transoptor (jak napisał Kolega Lisek), a jeszcze wymieniłbym U201.
    Pozdrawiam.
REKLAMA