Alarm ten załącza się gdy wiatrak z jakichś powodów zostanie zatrzymany. Autorem projektu jest Giorgos Lazaridis. Aby móc korzystać z jego pomysłu niezbędny jest wiatrak 3 lub 4 przewodowy posiadający wyście RPM. Oznacza to, że praktycznie każdy wiatrak komputerowy może współpracować z tym urządzeniem. Alarm może załączać brzęczyk lub dowolne inne urządzenie które będzie powiadamiać użytkownika o problemie z wiatrakiem.
Jest to bardzo przydatne urządzenie, które można wykorzystać nie tylko w komputerze, ale także w wzmacniaczach i innych urządzeniach wykorzystujących system aktywnego chłodzenia. System ten można by również zmodyfikować tak aby odłączał głośniki od wzmacniacza w momencie gdy wiatrak przestanie się kręcić. Projekt Lazardisa może uchronić wiele urządzeń elektronicznych, które bez odpowiedniego chłodzenia mogłyby się po prostu przegrzać.
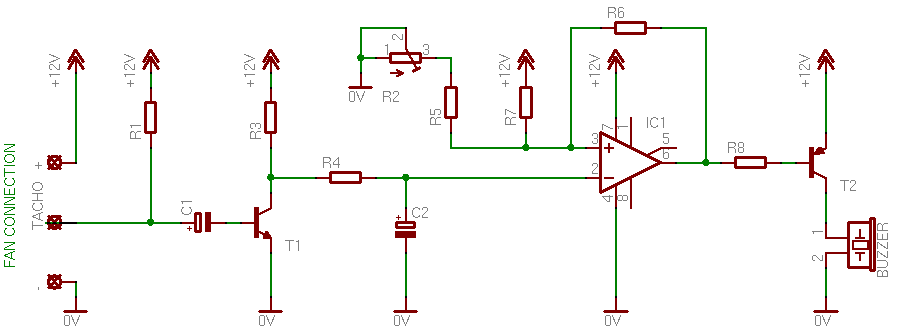
Na początku Lazardis próbował wykorzystać znaleziony w Internecie detektor brakującego impulsu z wykorzystaniem timera 555. Nie był to jednak dokładnie detektor brakującego impulsu, zamiast tego układ resetował się w momencie otrzymania impulsu o dodatniej lub ujemnej polaryzacji. Impulsy z wyjścia RPM wiatraka są bardzo dokładne. Pełny obrót silnika generuje zwykle 2 impulsy.
Autor analizując wiele sytuacji oraz testując nie mniejszą ilość pomysłów uznał iż najlepiej będzie zamienić częstotliwość wyjścia RPM na napięcie, a później porównywać je za pomocą komparatora lub bramki Schmitta.
W pierwszej kolejności wyjście RPM jest podciągnięte do zasilania za pomocą R1 i filtrowane przez C1. Zatem jedynie impulsy mogą trafić dalej, stała składowa jest blokowana. Jeżeli wiatrak przestanie się kręcić to na wejściu będzie prąd stały i C1 nie będzie przewodzić.
Źródło: http://pcbheaven.com/circuitpages/PC_Fan_Failure_Alarm/
Fajne? Ranking DIY
