logo elektroda
logo elektroda
X
logo elektroda
REKLAMA
REKLAMA
Adblock/uBlockOrigin/AdGuard mogą powodować znikanie niektórych postów z powodu nowej reguły.

Pali Regulator Napięcia w Probie 2,2 GT

mati54 03 Cze 2010 16:34 5609 13
REKLAMA
  • #1 8150783
    mati54
    Poziom 10  
    Witam mam problem z alternatorem mianowicie Pali mi regulatory napiecia co może się dziac?? Objawy mam takie ze jeden spaliło mi na starcie drugi na 15 km kolejny tak samo boję się zakładac kolejny. Słyszałem że mogę nie miec masy jak to się sprawdza robi?? prosze o pomoc
  • REKLAMA
  • #2 8150901
    jarewa
    Poziom 31  
    Sprawdź wirnik alternatora.
  • REKLAMA
  • #3 8150923
    obcy.da
    Poziom 10  
    Nie o masę chodzi !
    Gdyby nie było masy to nie byłoby ładowania.
    Nie kręciłby rozrusznik !
    Jak prepala się regulator to jakie daje napięcie ? powinno wzrastać równomiernie z obrotami silnika.
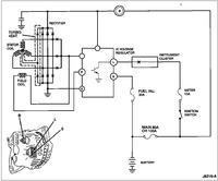
    Najczęściej dochodzi do uszkodzenia rygla na skutek zwarcia w stojanie. Trzeba pomierzyć. Bo skoro diody są całe toraczej tylko to. Bo gdyby diody też się paliły to tzreba sprawdzić wzbudzenie alternatora. Wzbudzenie najczęściej występuje po kontrolce ładowania z licznika. Czyli jaśniej mówiąc. Po zapłonie plus 12v leci na licznik do kontrolki aku i od kontrolki do alternatora. Przeważnie jest to cieńki przewód przykręcany na śrubę M5 lub konektor żeński. Jak go odłączysz od alternatora i włączysz zapłon ma być na nim 12v. W żadnym wypadku nie ma prawa być na nim masy !!!!!! Bo wtedy mamy zwarcie i spalony alternator. Nowszy system kontroli ładowaniai wzbudzenia troszkę się różni bo sygnał jest wysyłany z alternatora do ecm-u silnka a dopiero później na deskę. Ale wydaje mi się że u ciebie jest ten starszy układ więc nie będe się rozpisywał o tym drugim.
    pozdrawiam.
  • REKLAMA
  • #4 8151085
    mati54
    Poziom 10  
    właśnie chodzi o to że za każdym razem kupowałem lub wymieniałem inny alternator nigdy ten sam w sumie raz ale z nowymi szczotkami regulatorem napiecia i wytrzymał 15 km i własnie nie wiem co z nimi może byc a jak wkrecałem to na wolnych miałem 14 v potem 15
  • #5 8151259
    jarewa
    Poziom 31  
    A o jakich mocach były te alternatory?
    CarAudio-Wat?
  • #6 8151282
    mati54
    Poziom 10  
    nie rozumiem teraz
  • #7 8151424
    Konto nie istnieje
    Konto nie istnieje  
  • #8 8151432
    Krzysi0
    VIP Zasłużony dla elektroda
    Czytaj ze zrozumieniem.
    jarewa pyta jakiej mocy były alternatory jakie zakładałeś i czy masz w aucie Car Audio jakieś i jaką moc ma.
  • #9 8151452
    Konto nie istnieje
    Konto nie istnieje  
  • #10 8151484
    jarewa
    Poziom 31  
    Ale on pisał że mu uszkadza dobre alternatory. Wymienia je w całości na używki.

    Albo ma pecha i kupuje ledwo zipiące.
    Albo słabej mocy w stosunku do zapotrzebowania.
  • REKLAMA
  • #11 8151691
    viper555
    Poziom 39  
    Niemożliwe , moim zdaniem nie ma napięcia na styku S alternatora, czyli pomiaru dlatego zawyża napięcie.P
  • #12 8152488
    mati54
    Poziom 10  
    To tak kupuje od aut jeżdzących nie mam car audio wsumie jest orginalne alternatot orginalny od probe raz wkładałem nowy regulator z diodami oraz szczotkami i tez spaliło go alternator jest mitsubisi
  • #13 8165393
    jarewa
    Poziom 31  
    Sprawdź poprawność podłączenia.
    Pali Regulator Napięcia w Probie 2,2 GT
  • #14 10503282
    mati54
    Poziom 10  
    tak już z tematu gdyż byłem nie aktywny alternator paliło gdyż mi się masa urwała
REKLAMA