logo elektroda
logo elektroda
X
logo elektroda
REKLAMA
REKLAMA
Adblock/uBlockOrigin/AdGuard mogą powodować znikanie niektórych postów z powodu nowej reguły.

Alan 8001 brak nadawania. Co należy sprawdzić?

egzeqtor666 04 Cze 2010 14:40 2532 3
REKLAMA
  • #1 8154362
    egzeqtor666
    Poziom 2  
    Witam. Alan 8001, kiedy nadaje, amperomierz w zasilaczu pokazuje, że radio faktycznie nadaje, lecz sygnał wyjściowy nie pojawia się w gnieździe antenowym, sygnał gdzieś się zagubił. Może ktoś się spotkał z tym problemem lub wie, co powinienem sprawdzić? Pozdrawiam.
  • REKLAMA
  • REKLAMA
  • #3 8159054
    SP5ANJ
    Spoczywaj w Pokoju
    Witam.

    Sprawdź czy aby przewodzik z płyty głównej do złącza UC-1 (wyjście do anteny) jest poprawnie zlutowany.

    Alan 8001 brak nadawania. Co należy sprawdzić?

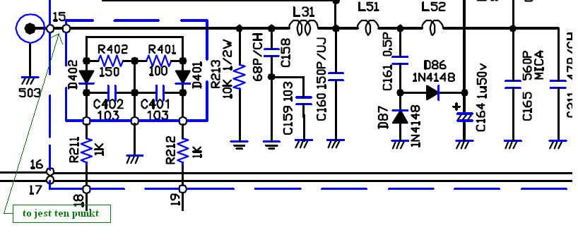
    Jeżeli chodzi o prądy spoczynkowe (wg SP5IT), to musisz ustawić, tutaj :

    Alan 8001 brak nadawania. Co należy sprawdzić?


    Pozdrawiam.
  • #4 8161225
    egzeqtor666
    Poziom 2  
    zapomniałem dodac ze juz raz podczas nadawania moc mi uciekła we wszystkich emisjach ale po około minucie wszystko wróciło do normy lecz puzniej była powtórka i juz lipa wymieniłem wtedy elektrolita 2,2 mikro który stoi miedzy wejsciem zasilania a driverem no teraz nadaje bo zasilacz ma prawidłowe obciążenie ale sygnał do ant. nie dochodz.
REKLAMA