Przy budowie urządzenia miksującego dla DJów, największym problemem do pokonania jest znalezienie w rozsądnej cenie obrotowego enkodera, który by się obracał odpowiednio lekko. Enkoder ów ma za zadanie bardzo szybkie przewijanie utworów, aby DJ mógł znaleźć odpowiedni moment do wejścia utworu w miks.
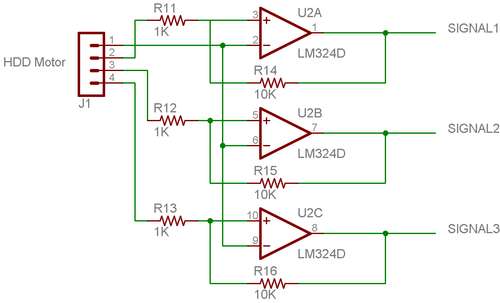
W serwisie Instructables znaleźć można projekt, który do tego zadania zaprzęga... silnik dysku twardego, który można przekształcić właśnie w enkoder, a właściwości mechaniczne ma przecież znakomite. Najważniejsza część projektu, czyli tłumaczenie sygnałów indukowanych w silniku na sygnały enkodera, można znaleźć na poniższym schemacie:
Cały artykuł można przeczytać tutaj.
Fajne? Ranking DIY
