logo elektroda
logo elektroda
X
logo elektroda
REKLAMA
REKLAMA
Adblock/uBlockOrigin/AdGuard mogą powodować znikanie niektórych postów z powodu nowej reguły.

[ATmega8] - Wyświetlacz LED - pierwszy schemat

nicra 24 Cze 2010 18:39 3864 5
REKLAMA
  • #1 8227358
    nicra
    Poziom 2  
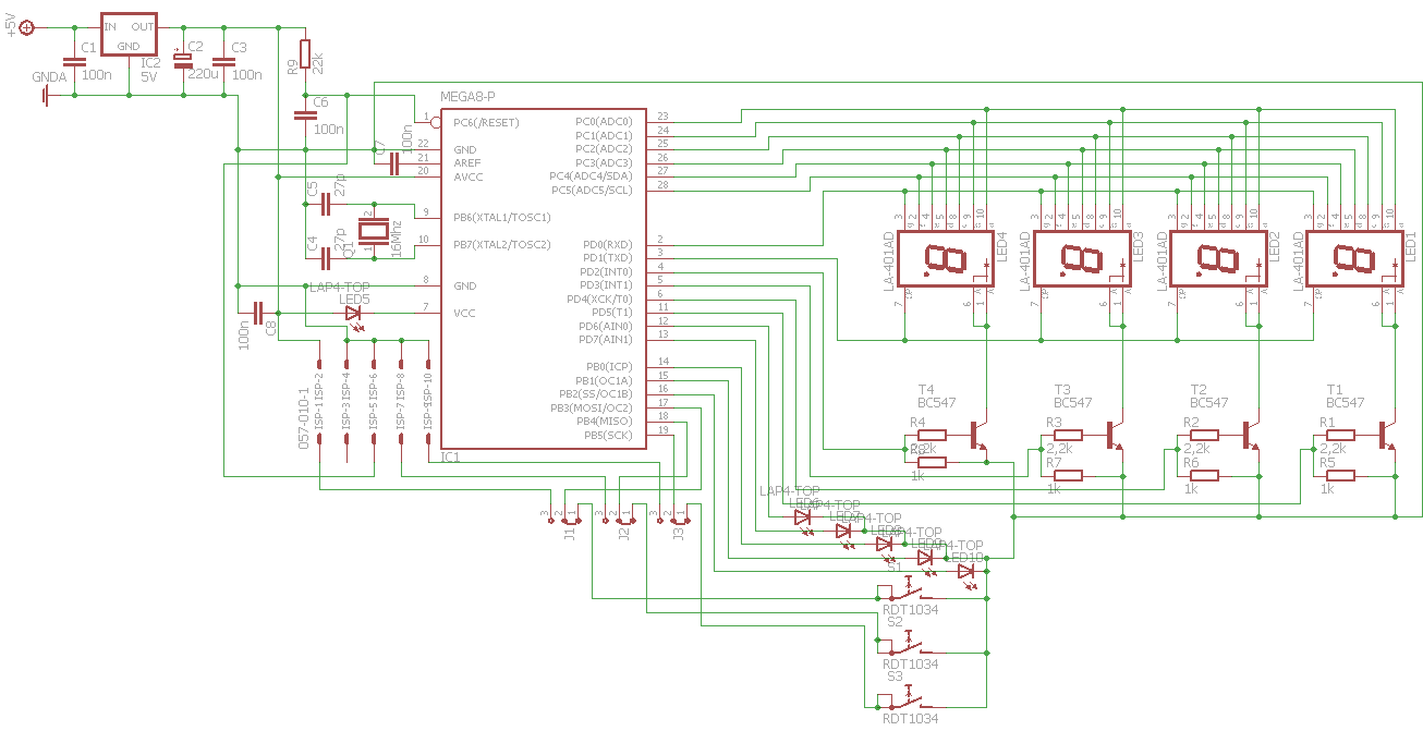
    Witam!
    Mój pierwszy post i mój pierwszy projekt samodzielny. W związku z tym chciałbym się upewnić czy wszystko jest prawidłowo rozmieszczone. Dodatkowo mam parę zastrzeżeń:
    1) Schemat zrobiłem w oparciu o inne, czy jest konieczne tyle kondensatorów, jak np. jednocześnie C2 i C3?
    2) Wiem że powinienem dołożyć rezystory przy wyświetlaczu, ale może obejdzie się bez nich?
    3) Ze względu na małą liczbę linii ATmegi dałem zworki programowanie/przyciski. Czy tak jak jest może być i nie będzie przeszkadzać w niczym?
    4) IC2 to stabilizator L7805CV, wiem że trzeba podać na niego parę volt więcej niż 5V i że się może grzać. Czy może jednak powinienem go wymienić na inny?
    5) Na paru schematach widziałem inne podłączenia do gniazda ISP (inna kolejność), jednak mam jedną gotową płytkę która działa z moim programatorem USB, więc podłączyłem tak jak jest na niej. Dlaczego niekiedy podaje się inną kolejność podłączania?
    6) Czy będę mógł zaprogramować wszystkie linie znajdujące się z prawej strony uC (na schemacie)?

    Z góry dziękuję za poświęcony czas i za wszystkie odpowiedzi i rady.
    Pozdrawiam.

    [ATmega8] - Wyświetlacz LED - pierwszy schemat
  • REKLAMA
  • #2 8227384
    tadzik85
    Poziom 38  
    1. tak
    2. nie
    3. w niczym
    4. grać się nie powinien. może będzie tylko letni.
    5. są 2 standardy 6 i 10 pinowy reszta to wymysł konkretnych osób.
    6. tak
  • REKLAMA
  • #3 8227404
    janbernat
    Poziom 38  
    Wywalić LED5!
  • REKLAMA
  • Pomocny post
    #4 8227493
    vonar
    Poziom 28  
    Ad. 1 - kondensatory nie zaszkodzą, natomiast koniecznie wywal tę diodę LED włączoną szeregowo w zasilanie ATmegi! Skąd pomysł takiego połączenia?

    Ad. 2 - Nie, rezystory być muszą, chyba, że masz wyświetlacze na których jest spadek napięcia rzędu 4V (np. mające w rzeczywistości po 2 diody szeregowo) albo zasilisz mikrokontroler niższym napięciem, a i to nie będzie gwarancja, że wszystko będzie OK - spójrz na wykres 147 w karcie katalogowej ATmegi8 pamiętając, że podano wartości typowe.

    Ad. 3 - Może być, ale jeśli jesteś pewien, że za każdym razem podczas programowania żaden przycisk się nie zewrze możesz z nich zrezygnować.

    Ad. 4 - To zależy jakim napięciem będziesz to wszystko zasilał. Pobór prądu w tym układzie raczej nigdy nie przekroczy 300mA, jeśli podasz tylko 8V to moc tracona na stabilizatorze nie przekroczy 1W, więc powinien poradzić sobie bez radiatora.

    Ad. 5 - Połączenie ze schematu jest rzeczywiście dziwne, wygląda jak KANDA w której zamieniono miejscami MISO i SCK... Jeśli chcesz częściej używać 10 - pinowego złącza wygodniej będzie chyba się dostosować do typowych rozwiązań, ale Twoja - i Twojego programatora - wola.

    Ad. 6 - Tak.


    //edit: oj, widzę, że jak się rozpisywałem to mnie koledzy ubiegli :P
  • REKLAMA
  • #5 8227626
    nicra
    Poziom 2  
    Dziękuję za odpowiedzi. Wywaliłem LED5, fakt, z rozmachu tam wylądowała, oraz zdecydowałem wywalić zworki. Co do połączenia w gnieździe ISP to sugerowałem się swoim schematem oraz obrazkiem:
    [ATmega8] - Wyświetlacz LED - pierwszy schemat
    Teraz widzę że jednak jest błąd i SCK oraz MISO muszą być na odwrót. Przy dodawaniu zworek musiałem pomieszać. Wobec tego jest to pewnie to KANDA.
    //edit Czy bateryjka 9V wystarczy na pół godziny pracy? Wiem że takie wyświetlacze troszkę prądu ciągną...
  • Pomocny post
    #6 8227757
    janbernat
    Poziom 38  
    Zamiast bateryjki kup jakiś zasilacz wtyczkowy- od telefonu komórkowego albo podobny.
    Tego jest po znajomych mnóstwo- od starego telefonu.
    Jak zaczniesz się tym bawić- to pół godziny będzie jak pół minuty.
    I bateryjki cię zrujnują finansowo.
REKLAMA