Witam.
Chciałbym dorobić cyfrową cześć wzmacniacza do mojego LM3886.
Przede wszystkim chciałbym mieć wyświetlacz na którym będzie widać głośność, bass, wysokie tony i selektor wejścia.
Sterowanie 3 przyciskami: On/Off/Zmiana funkcji, Góra dół. (Po prostu obudowa po odbiorniku satelitarnym)
Widziałem kilka scalaków typu TDA7318 czy TDA7439 ale zastanawiam się jaki będzie najlepszy do mojego zastosowania oraz czy w ogóle będzie potrzebny? Żeby nie popsuł specjalnie barwy dźwięku. W zasadzie to może nawet obyłoby się bez tego? Regulacja bass/treble nie są mi koniecznie potrzebne ale selektor wejścia (przekaźniki) i głośność już tak (jak zrealizować coś takiego? Drabinka rezystancyjna?).
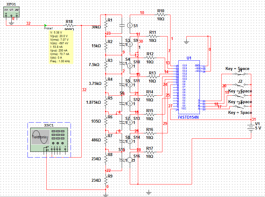
Można zrobić dzielnik napięcia z przekaźnikami zwierającymi rezystory (ale proszę się tym nie sugerować gdyby to był głupi pomysł)
Oczywiście bez demultiplexera, każdy z rezystorów musiałby być obsługiwany przez osobny przekaźnik a te przekaźniki przez osobny pin w atmedze.
Jak zrealizować sumowanie kanałów? Dajmy na to chciałbym aby jednocześnie do głośników dochodził sygnał z Xboxa i komputera.
Chciałbym dorobić cyfrową cześć wzmacniacza do mojego LM3886.
Przede wszystkim chciałbym mieć wyświetlacz na którym będzie widać głośność, bass, wysokie tony i selektor wejścia.
Sterowanie 3 przyciskami: On/Off/Zmiana funkcji, Góra dół. (Po prostu obudowa po odbiorniku satelitarnym)
Widziałem kilka scalaków typu TDA7318 czy TDA7439 ale zastanawiam się jaki będzie najlepszy do mojego zastosowania oraz czy w ogóle będzie potrzebny? Żeby nie popsuł specjalnie barwy dźwięku. W zasadzie to może nawet obyłoby się bez tego? Regulacja bass/treble nie są mi koniecznie potrzebne ale selektor wejścia (przekaźniki) i głośność już tak (jak zrealizować coś takiego? Drabinka rezystancyjna?).
Można zrobić dzielnik napięcia z przekaźnikami zwierającymi rezystory (ale proszę się tym nie sugerować gdyby to był głupi pomysł)
Oczywiście bez demultiplexera, każdy z rezystorów musiałby być obsługiwany przez osobny przekaźnik a te przekaźniki przez osobny pin w atmedze.
Jak zrealizować sumowanie kanałów? Dajmy na to chciałbym aby jednocześnie do głośników dochodził sygnał z Xboxa i komputera.
