logo elektroda
logo elektroda
X
logo elektroda
REKLAMA
REKLAMA
Adblock/uBlockOrigin/AdGuard mogą powodować znikanie niektórych postów z powodu nowej reguły.

[Multisim] Skąd taki duży prąd ??

Daab 06 Lip 2010 15:14 4395 4
REKLAMA
  • #1 8266341
    Daab
    Poziom 12  
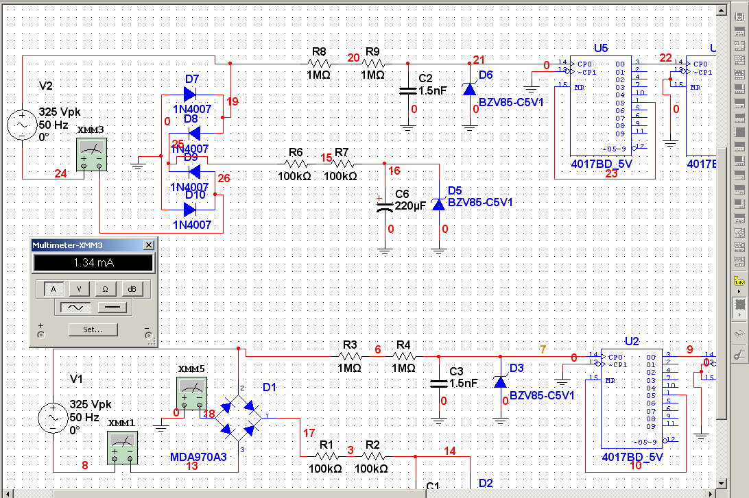
    Witam Chciałem zaprojektować prosty układ który będzie pełnił funkcję zasilania układów CMOS oraz dodatkowo będzie wytwarzał impulsy 1 Hz. Przeprowadziłem symulację prądu wejścia (wcześniej był tam bezpiecznik 100mA i ciągle go przerywało) z takim skutkiem:

    [Multisim] Skąd taki duży prąd ??

    Więc pytanie skąd taki ogromny prąd ??

    I takie pytanie "przy okazji": czy dioda D3 przetrwa (nie spali się) i będzie dobrze pełniła swoją funkcję (impulsy 5V / 60 Hz ) w takim układzie ?? Wg. symulacji widocznej na Screenie symulacji to tak, ale wolę mieć pewność bo nie bawiłem się jeszcze napięciem >30......

    Z góry dzięki za odpowiedzi!
  • REKLAMA
  • #2 8266602
    flapo213
    Poziom 21  
    Witaj,

    Jedyne co mi się nasuwa na szybko to kondensator C2 który się zamyka poprzez masę z mostkiem ale trzeba by tą teorię moją na szybko wymyśląną jakimś dowodem logicznym poprzeć.

    Spróbuj na dzień dobry usunąć C2.

    Dziwny wogóle ten schemat,

    spróbuj zasilić układy cyfrowe z VDD.

    W tym momencie zasila tak nie wiadomo jak te swoje układy cyfrowe gdzie one mają plusa a gdzie masę. Zmień zasilanie na Vdd do tych cyfrówek a tą górę to usuń po co Ci ona.



    Pozdrawiam
  • REKLAMA
  • #3 8267244
    Daab
    Poziom 12  
    Odcięcie całej Górnej gałęzi (z opornikami 1 MOhm) nie powoduje zmniejszenia prądu wej. (ciągle 75 kA). Układy są zasilane przez diodę D2 a dioda D3 generuje jedynie impulsy.

    Jest to fragment schematu zegara nixie który "pałęta" się po sieci i widziałem zdjęcia z jego wykonia więc sam układ zdaje się być poprawny, ale akurat nie bardzo lubię ślepo korzystać z gotowców dlatego też pytam
  • REKLAMA
  • Pomocny post
    #4 8267405
    __Grzegorz__
    Poziom 30  
    diody zabiłeś napięciem....
  • #5 8267482
    Daab
    Poziom 12  
    Być może i masz rację... Znalazłem w katalogu mostek MDA970G3 ale w bibliotece znalazłem tylko 970A3 - może to to ?? W każdym razie... na poniższym schemacie amperomierz XMM1 wskazuje 74 kA a tymczasem XMM5 ok 100 uA... hmmm.. Nie jestem ekspertem ale gdyby mnie ktoś spytał to bym powiedział że pokażą tyle samo. Na poniższym schemacie przerobiłem mostek na "ręcznie" robiony i wszystko zdaję się być w normie.

    [Multisim] Skąd taki duży prąd ??
REKLAMA