Witam!
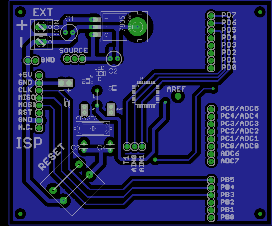
Programuję ostatnio AVRki w asemblerze. Chciałbym zrobić sobie płytkę testową z ATmegą8 w obudowie tqfp32
Szukałem już na avrfreaks, na elektrodzie, ale nie znalazłem gotowej płytki na smd.
Chciałbym umieścić na niej trochę LEDów, trochę µswitchy, LCD HD44780, może wyświetlacz led.
Chciałbym dodać, że mam wszystkie części, dlatego chce to zrobić w smd. Co mógłbym jeszcze dodać do takiej płytki ?
Pewnie najlepiej będzie wyprowadzić wszystko na goldpinach i łączyć kabelkami ?
Co możecie mi doradzić ?
Dzięki za wszelkie sugestie
Programuję ostatnio AVRki w asemblerze. Chciałbym zrobić sobie płytkę testową z ATmegą8 w obudowie tqfp32
Szukałem już na avrfreaks, na elektrodzie, ale nie znalazłem gotowej płytki na smd.
Chciałbym umieścić na niej trochę LEDów, trochę µswitchy, LCD HD44780, może wyświetlacz led.
Chciałbym dodać, że mam wszystkie części, dlatego chce to zrobić w smd. Co mógłbym jeszcze dodać do takiej płytki ?
Pewnie najlepiej będzie wyprowadzić wszystko na goldpinach i łączyć kabelkami ?
Co możecie mi doradzić ?
Dzięki za wszelkie sugestie


