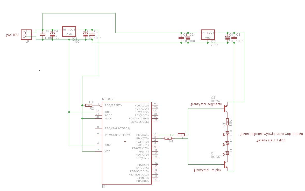
-----Witam chciałbym zrobić sobie zegarek na dużych wyświetlaczach 7-mio segmentowych ale mam z nimi problem taki że jeden segment to trzy diody połączone szeregowo i do ich zaświecenia potrzebuje ok 7V i dużo większego prądu niż port atmegi może wydolić, myślałem nad czymś takim ale wole wcześniej zapytać niż trawić po 10 razy płytkę. Na zdjęciu jest uproszczony schemat-----
!!Dzięki wszystkim za propozycje!!

!!Dzięki wszystkim za propozycje!!