Witam, może ktoś podpowie jak ponieważ po raz pierwszy próbuję podłączyć moduł GPS na początek do HyperTerminala, ale nic mi z tego nie wychodzi.
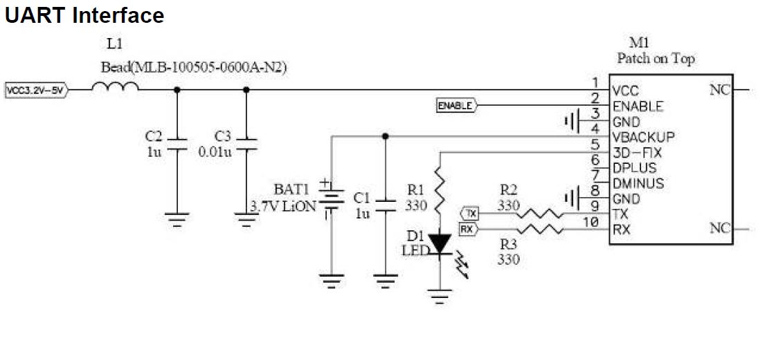
Moduł GPS podłączyłem zgodnie ze schematem z data sheetu:
Zasiliłem go 3.3V i podłączyłem linię TX modułu poprzez interfej oparty na ST3232:
Efekt jest taki, że w HyperTerminalu tylko podczas podłączenia zasilania pojawią się dwa trzy symbole, a potem już nic??
Interfejs sprawny - jak zewrę RX i TX i piszę na klawiaturze wysyła i przyjmuje prawidłowo.
HyperTerminal skonfigurowany następująco:
Liczba bitów na sekundę: 9 600
Bity danych: 8
Parzystość: Brak
Bity stopu: 1
Sterowanie przepływem: Xon/Xoff
Moduł GPS podłączyłem zgodnie ze schematem z data sheetu:
Zasiliłem go 3.3V i podłączyłem linię TX modułu poprzez interfej oparty na ST3232:
Efekt jest taki, że w HyperTerminalu tylko podczas podłączenia zasilania pojawią się dwa trzy symbole, a potem już nic??
Interfejs sprawny - jak zewrę RX i TX i piszę na klawiaturze wysyła i przyjmuje prawidłowo.
HyperTerminal skonfigurowany następująco:
Liczba bitów na sekundę: 9 600
Bity danych: 8
Parzystość: Brak
Bity stopu: 1
Sterowanie przepływem: Xon/Xoff
