logo elektroda
logo elektroda
X
logo elektroda
Adblock/uBlockOrigin/AdGuard mogą powodować znikanie niektórych postów z powodu nowej reguły.

Monitor Belinea 101580 - nie startuje przetwornica

MULTISERWIS 20 Lip 2010 14:46 7441 12
  • #1 8311729
    MULTISERWIS
    Poziom 12  
    Mam uszkodzony zasilacz (brak startu) w tym monitorze i potrzebuję schematu.
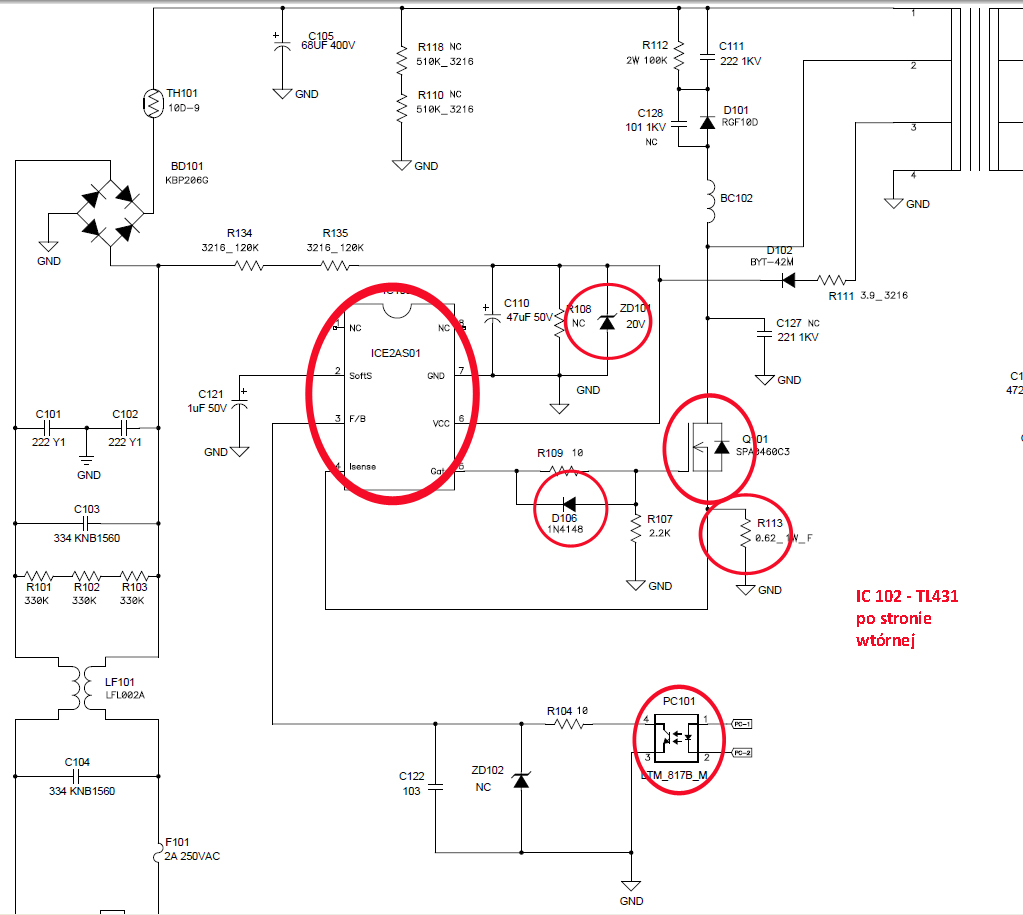
    Jedyną rzecz jaką znalazłem uszkodzoną to dioda zenera ZD101.
    Pozdrawiam.
  • #2 8312563
    Richi
    Poziom 39  
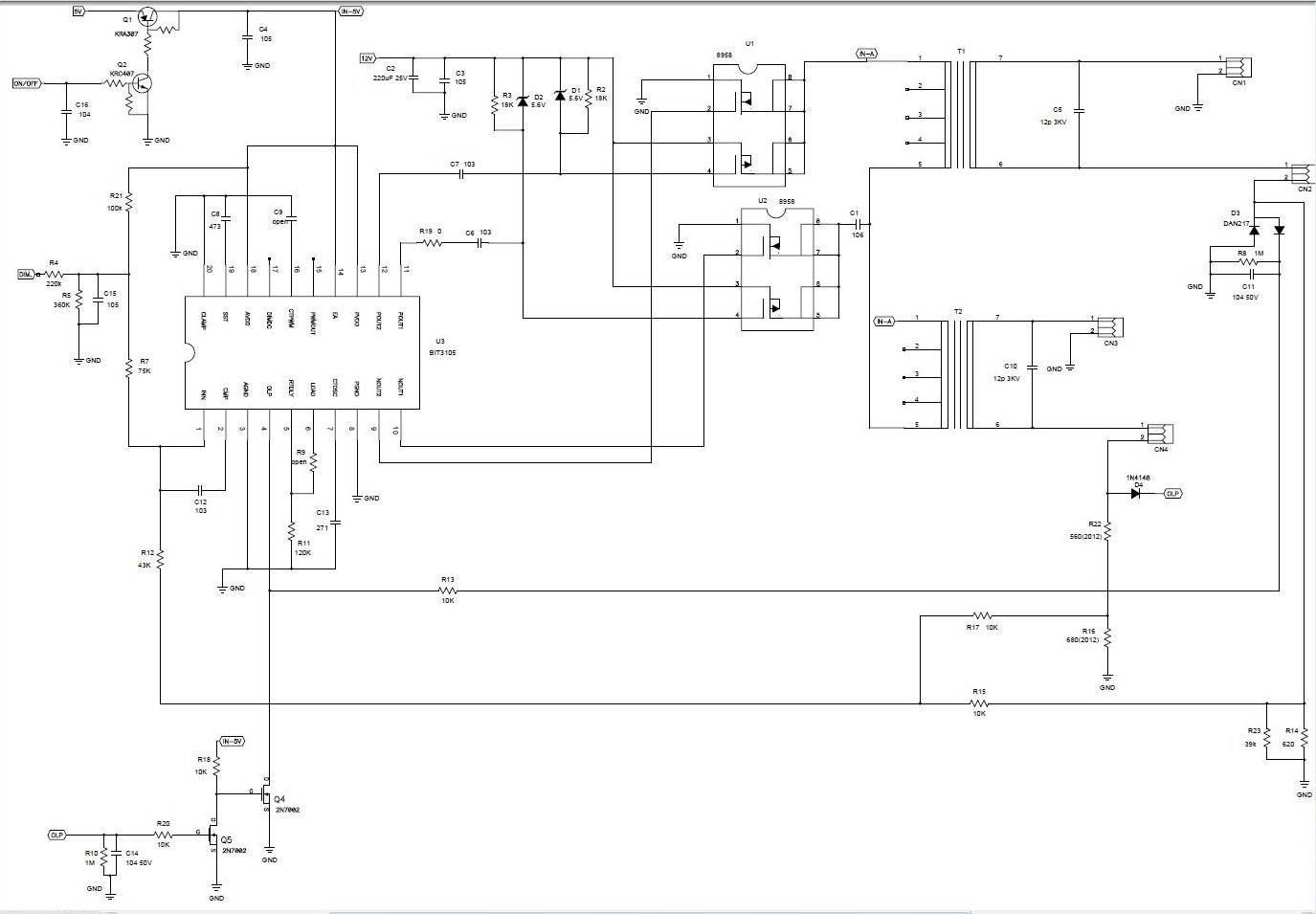
    Jezeli jest to model AA111512 to tu masz schemat zasilacza.

    Monitor Belinea 101580 - nie startuje przetwornica
  • #3 8523190
    PF
    Poziom 19  
    Witam !!!

    Mam ten sam problem w dwóch takich sztukach.
    Czy ktoś może podpowiedzieć gdzie znaleźć schemat całości [ może jakiś inny model jest zbudowany tak samo ].

    Mam także dwa pytania.
    1. Czy to normalne że płytka przy inwerterze jest tak przegrzana jak na zdjęciach przy normalnej pracy.
    Czy uszkodzenie tego scalaka [ może kondensatora ]też może powodować całkowite niedziałanie monitora. Gdzie ewentualnie można go kupić [ jakim innym zastąpić - nie mogę znaleźć ].

    Monitor Belinea 101580 - nie startuje przetwornica Monitor Belinea 101580 - nie startuje przetwornica Monitor Belinea 101580 - nie startuje przetwornica

    2. W drugiej sztuce wywaliło :
    D 106, ZD101, Q101, R113 a IC 103 rozleciał się na dwie części.
    Czy z waszej praktyki opłaca się to naprawiać , czy przy tych uszkodzeniach śmiało można założyć że wtórna część też leży [ choć wygląda ładnie ].
    Dzięki za pomoc.
  • #4 8524447
    Richi
    Poziom 39  
    Tu masz strone invertera tego modulu.

    Monitor Belinea 101580 - nie startuje przetwornica
  • #5 8530081
    PF
    Poziom 19  
    Zacząłem od tej drugiej sztuki.
    Po wymianie tego co na schemacie
    Monitor Belinea 101580 - nie startuje przetwornica

    efekt jest taki jak na filmie.




    Dioda zaczyna świecić i po chwili gaśnie itd, itd.
    Na mierniku napięcia pięknie pływają , nie mam dostępu do oscyloskopu [ niestety ]. Nie wymieniłem jeszcze żadnego elektrolitu [ może to błąd ].
    Może ten objaw się komuś skojarzy.
  • #6 8530166
    bugster44
    Poziom 14  
    Ja miałem tak w innym monitorze. Wymieniłem wszystkie elektrolity i stabilizator 431 (u Ciebie IC102). Spróbuj tego.
  • #7 8530604
    Richi
    Poziom 39  
    Wyglada mi na to ze masz zwarcie na stronie wtornej.
    Zapewne w inverterze, schemat invertera masz w poscie powyzej.
    Sprawdz najpierw tranzystory kluczujace w inverterze, to jakies 80% usterek przy takim zachowaniu sie zasilacza.
  • #8 8530702
    PF
    Poziom 19  
    Czy można ten monitor włączyć bez inwertera żeby zagadała tylko płyta główna [ dla wyeliminowania innych uszkodzeń sztucznie odciąć inwerter ].
  • #9 8531330
    Jakant
    Poziom 35  
    Można ten monitor włączyć bez inwertera. Trzeba tylko rozlutować zworki na + i - zasilania inwertera.
  • #10 8531503
    Richi
    Poziom 39  
    Wystarczy odlaczyc tylko +12V idace na inverter.

    Dodano po 2 [minuty]:

    W twoim zasilaczu podejzewam uszkodzony tranzystor, ktory zaznaczyles na zdjeciu strzalka, to ciemne wygrzane miejsce.
  • #11 8533689
    PF
    Poziom 19  
    Gdzie kupujecie te tranzystory z inwertera lub jakimi można je zastąpić.
    U mnie są nie do kupienia, a sklepy internetowe pokazuję stan zero.

    Witam ponownie !!

    Jeszcze nie uporałem się z tymi monitorami z postów wyżej a już trafił następny monitor LG z tym samym problemem [ po kilku sekundach gaśnie ].
    Jak już zapewne wiecie moja praktyka w monitorach jest zerowa [ zajmuję się wagami itp. ].
    Ponieważ macie to wszystko w jednym palcu jak widzę mam takie pytanie.

    Czy taki wygląd świetlówek świadczy o ich uszkodzeniu.
    Jeżeli tak to czy macie namiary gdzie takie cudo można kupić.
    Monitor Belinea 101580 - nie startuje przetwornica Monitor Belinea 101580 - nie startuje przetwornica

    Tym razem napięcia są książkowe.
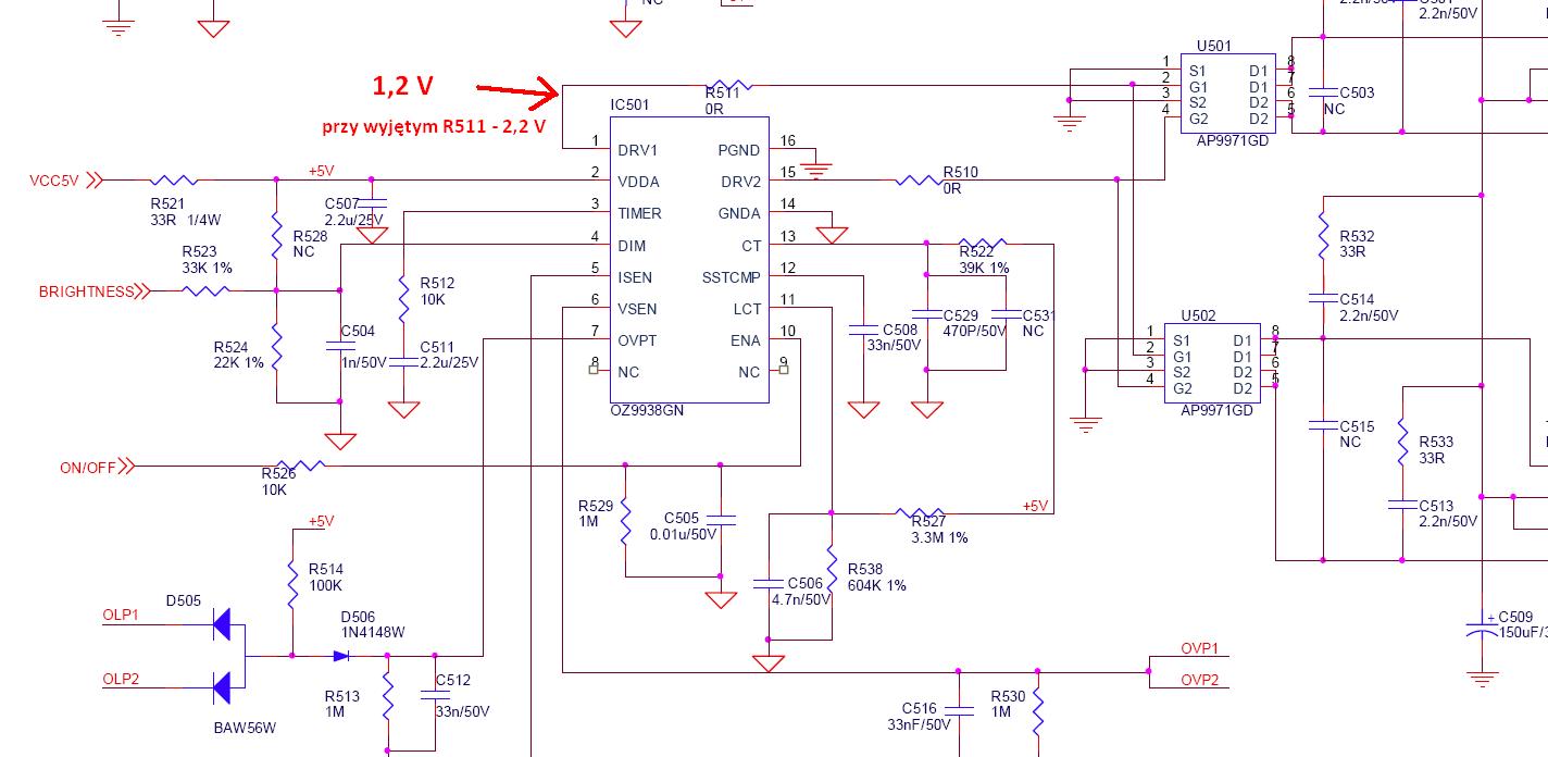
    Mierząc napięcia sterowania tranzystorami jest jak na obrazku.
    Monitor Belinea 101580 - nie startuje przetwornica
    Po włączeniu monitora :
    1. monitor przedstawia się - napięcie 1,2V
    2. gaśnie - 0V
    3. pokazuje obraz na chwilę - napięcie 1,2V
    4. gaśnie - 0V i cisza.
    Po odpięciu rezystora R511 całość tak samo tylko że napięcie wzrasta do 2,2V.
    Przy wyjętych całkowicie tranzystorach U501, U502 napięcie jak wyżej .
    Napięcie zasilania na IC501 cały czas 5V.
    Czy tak ma być.
    Diody sprawdzone [ nawet poza układem ]
    Czy można włączyć monitor z załączonym jednym torem świetlówek [ czy są jakieś zabezpieczenia odpowiedzialne za to ].
    Transformatory [ na najmniejszym zakresie miernika wtórne pokazuje zero na obydwóch ]. Pierwotne 463 ohmy.
  • #12 8542246
    Jakant
    Poziom 35  
    Taki wygląd świetlówek może świadczyć o ich uszkodzeniu. Podaj dokładne wymiary świetlówek to coś Ci wybiorę.
  • #13 8542492
    Richi
    Poziom 39  
    Co tam zamilkli, masz wszystkie cztery swietlowki do wymiany.
    Po wymianie powinno ruszyc, bez nie, to by bylo na tyle.
REKLAMA