logo elektroda
logo elektroda
X
logo elektroda
Adblock/uBlockOrigin/AdGuard mogą powodować znikanie niektórych postów z powodu nowej reguły.

Sprawdzenie płytki testowej atmega8

szymon958 22 Lip 2010 19:00 2523 13
  • #1 8319446
    szymon958
    Poziom 10  
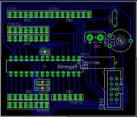
    Bardzo proszę o sprawdzenie połączeń na płytce testowej. Szczególnie zależy mi na sprawdzeniu połączenia z LCD 2x16 zgodnym z HD44780.

    Sprawdzenie płytki testowej atmega8
  • #2 8319623
    wesol
    Poziom 15  
    Czy układ zamierzasz zasilać 9V?
  • #3 8319709
    szymon958
    Poziom 10  
    Płytka będzie zasilania 4,5V. Na płytce jest 9V, bo nie mogłem znaleźć 4,5V
  • #5 8321509
    szymon958
    Poziom 10  
    Zwiększyłem odstępy między ścieżkami. Co jeszcze mógłbym poprawić? Dodam, że to będzie moja pierwsza płytka.

    Sprawdzenie płytki testowej atmega8
  • #6 8321593
    mirekk36
    Poziom 42  
    szymon958 ---> człowieku, robienie płytek zaczyna się od zrobienia poprawnego schematu !!! to co tu przedstawiasz do przeanalizowania to bzdura nad bzdurami (sorki) nie chodzi mi o to żeby cię zjechać tylko żebyś zaczął uczyć się od normalnej strony a nie od tyłu. W Eagle najpierw rysujesz schemat tego co chesz zrobić a potem jednym klawiszem przechodzisz do widoku płytki PCB i wtedy łączysz ścieżki wg tych żółtych kreseczek.

    Toż z tej pseudo płytki nic nie widać i nikomu nie chce się nawet na to patrzeć.

    A już najgorsza rzecz jaką tu widzę to to, że ty chyba kurka wodna chcesz zasilić całość napięciem +9V !!!!! to już masakra na maksa ;)

    Może najpierw poczytaj troszkę jakim napięciem zasila się układy scalone tego typu czy wyświetlacze. Nie słyszałeś że typowo to +5V.

    Bo skoro uważasz że napięcie może być dowolne to dlaczego akurat wybrałeś +9V zamiast np od razu 230V z gniazdka sieciowego ?????

    Poza tym świeża bateria 9V wcale nie ma 9V tylko nieco więcej. Tym sposobem na zdrowej baterii na tej swojej płytce USMAŻYSZ za piewszym razem wszystko co na niej obsadzisz!!!!

    Ja bym na twoim miejscu na początku więcej poczytał, nauczył się robić schematów, wtedy na podstawie schematów zadał pytania to łatwiej i szybciej można byłoby cię naprowadzić i pokazać oraz wyjaśnić błędy.

    Niż od razu uwalać procki na takiej "niby" płytce.
  • #7 8321793
    szymon958
    Poziom 10  
    mirekk36 napisał:
    robienie płytek zaczyna się od zrobienia poprawnego schematu

    Najpierw zrobiłem schemat, według którego zrobiłem ścieżki na płytce PCB.

    mirekk36 napisał:

    A już najgorsza rzecz jaką tu widzę to to, że ty chyba kurka wodna chcesz zasilić całość napięciem +9V !!!!! to już masakra na maksa ;)

    Jak już wcześniej pisałem płytka będzie zasilana napięciem +4.5V, a nie tak jak jest na schemacie +9V. Na schemacie jest 9V, bo nie mogłem znaleźć odpowiadającego mi gniazda +4.5V
  • #8 8321876
    mirekk36
    Poziom 42  
    Sam widzisz, że gdybyś pokazał schemat to byłoby lepiej. A ty znowu swoje i piszesz :

    Cytat:
    a nie tak jak jest na schemacie +9V


    ty nie pokazałeś schematu tylko PCB.

    Poza tym po co ci jakieś wyimaginowane gniazdo na 4,5V ???? toż bierzesz sobie z dowolnej innej biblioteki jakieś 2 piny i sam nadajesz im nazwę np "Gniazdo zasilania"

    a nie szukanie bibliotek do gniazda 4,5V

    tak samo jak ludzie szukają bibliotek np do DS18B20 - masakra, toż wystarczy sobie z biblioteki con-lstb.lbr wybrać 3-pinowy goldpin i opisać go na schemacie i na płytce jako DS18B20.
  • #9 8322114
    szymon958
    Poziom 10  
    Rzeczywiście można zrobić to tak prosto. Nie pomyślałem o tym.

    Sprawdzenie płytki testowej atmega8
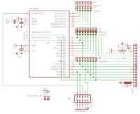
  • #10 8322244
    mirekk36
    Poziom 42  
    no to już jak w końcu wiesz co to schemat a co to PCB i chcesz się dalej uczyć to zacznij od razu NORMALNIE rysować schematy a nie w tak "szalony" sposób, żeby zielone linie połączeń przebiegały po elementach, żeby kropki były na złączeniach pinów, itp itp

    przecież tego nie trudno się nauczyć. Zobacz jak można po ludzku rysować twój schemat żeby można było go normalnie czytać:

    Sprawdzenie płytki testowej atmega8

    (chyba sam przyznasz, że sam jak patrzysz na taki schemat to od razu lepiej oczy pracują hmmm?)

    Stosuj się do tego zawsze - odpowiednio oddalaj elementy żeby nie stykały się tymi czerwonymi pinami i żeby połączenia (te zielone kropki) nie leżały zahaczały też o czerwone piny. Wystarczy tylko trochę chęci i pracy, odpowiednio rozsunąć elementy i ładnie poprowadzić linie połączeń. Jeśli linii połączeń będzie dużo to wtedy możesz skorzystać z BUS (poczytaj o tym w Eaglu)

    no i teraz na schemacie wiadć od razu jakie ZONKI porobiłeś - teraz można zacząć z tobą gadać ;)

    po pierwsze zobacz na tym moim przykładowym schemacie jak jest podłączony potencjometr do regulacji kontrastu!!!! jeśli będzie to tak jak na twoim schemacie to zjarasz potencjometr i zrobisz ZWARCIE w jednym skrajnym położeniu.

    Poza tym - do podświetlania też dałeś potencjometr ?????? SKĄD ty bierzesz takie pomysły z kosmosu ????? bez żadnego potencjometru !! i rezystora - zwykle rezystor jest już na LCD

    Spójrz też jaki się rysuje kondensatory i jakie się dodaje do filtrowania napięcia !!! - ładnie wyróżniona para 10nnF oraz 47uF

    Teraz jaśniej ????
  • #11 8322311
    gaskoin
    Poziom 38  
    szymon958 napisał:
    mirekk36 napisał:
    robienie płytek zaczyna się od zrobienia poprawnego schematu

    Najpierw zrobiłem schemat, według którego zrobiłem ścieżki na płytce PCB.


    mirek napisał "poprawnego",

    /edit za późno :)


    zamiast ciągnąć kilometry spagetti można używać także etykiet
  • #12 8322365
    szymon958
    Poziom 10  
    Muszę się jeszcze dużo nauczyć... Twój schemat jest bardziej przejrzysty i czytelniejszy. Dziękuje za rady
  • Pomocny post
    #14 8327102
    adi84_84
    Poziom 14  
    Robienie takiej płytki nie ma żadnego sensu.Napisz do mnie na GG a przedstawię ci pomysł na płytkę.Za elementy zapłacisz 5zł więcej a o wiele urozmaicisz sobie zabawę z AVR :)

    GG:21682677
REKLAMA