Witam. Mam problemik. Dostałem od kolegi zestaw NE526 - http://www.nordelektronikplus.pl/oferta_det.asp?show=0&g=29&pg=0&sg=1&id=105&los=0,8713873 - i nie wiem, co do czego podłączyć. Dokładniej: Na płytce, w rogu niedaleko T3 jest sobie kilka "otworków" pod kable. Wiem, że trzeba "+" i "-" do 12V, ale nie mam pojęcia, co z żarówką i włącznikiem. Proszę o pomoc w tej sprawie.
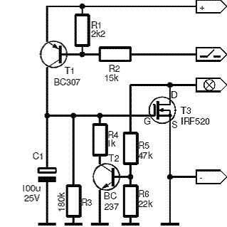
A schemacik, jeżeli byłby pomocny, jest następujący:

A schemacik, jeżeli byłby pomocny, jest następujący:
