logo elektroda
logo elektroda
X
logo elektroda
REKLAMA
REKLAMA
Adblock/uBlockOrigin/AdGuard mogą powodować znikanie niektórych postów z powodu nowej reguły.

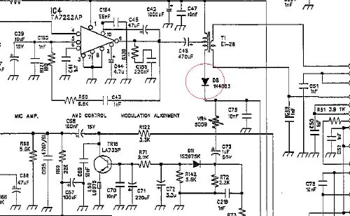
Czy można wstawić diodę GD507A zamiast 1N4148/1n4003?

Piotreq123 26 Lip 2010 20:16 4528 6
REKLAMA
  • #1 8332796
    Piotreq123
    Poziom 12  
    Potrzebuje fachowej porady czy GD507A "wytrzyma" zamiast 1N4148 w miejscu zaznaczonym na schemacie cobry 29? Według jeszcze innych schematów była stosowana oryginalnie też dioda 1N4003

    Czy można wstawić diodę GD507A zamiast 1N4148/1n4003?

    Cały schemat:
    http://cbtricks.com/radios/cobra/29ltd_29ltd_st_29wx_st/graphics/cobra_29ltd-st_29ltd_sch.pdf

    Mam zapas rosyjskich GD507A i wymieniłbym ja zamiast tych wyżej wymienionych, bo podobno taka modyfikacja wyjdzie na lepsze http://xbones_antennas.tripod.com/id13.html
  • REKLAMA
  • Pomocny post
    #2 8332980
    mariann
    Poziom 38  
    Witam

    GD507A - jest to dioda germanowa, którą stosuje się zwykle w obwodach wysokiej częstotliwości.

    Czy można wstawić diodę GD507A zamiast 1N4148/1n4003?

    Według mnie, parametry Twojej diody nie są wystarczające by zastosować ją w tym miejscu. Polecam popularne diody 1N40xx (03 - 07)
    Ile można zaoszczędzić na jednej diodzie?
    Pozdrawiam
  • REKLAMA
  • Pomocny post
    #3 8333013
    wiertacz
    Poziom 35  
    Tym bardziej, że w linku który podałeś proponują wymianą na dwie połączone równolegle diody schottkiego 1N5817 których prąd wynosi 1A.

    Diody GD507 to są diody ostrzowe detekcyjne.
  • REKLAMA
  • #4 8333063
    Piotreq123
    Poziom 12  
    Dzięki, właśnie tego się obawiam, że nie wytrzyma tego prądu. Jednak wlutowałem na próbę tę diodę i puki co jeszcze działa. Szkoda że nie mam jak zmierzyć prądu w tym miejscu gdzie jest wlutowana. 1N4148 ma ok 0,5A i była co prawda stosowana w tej cobrze, więc może w cale nie płynie tam duże prądy? A gdybym wlutował dwie diody GD507 równolegle?
  • #5 8333301
    M. S.
    Poziom 34  
    Cytat:
    więc może w cale nie płynie tam duże prądy


    Więc może twoja końcówka mocy nie daje 4W. Poprzez tą diodę dostarczane jest napięcie zasilające (modulowane) do wzmacniacza mocy nadajnika!!!
    Jak cię nie stać na diodę to wydłub ją z uszkodzonej świetlówki energooszczędnej.
  • #6 8333558
    kondensator
    Poziom 36  
    Diod GD507 szkoda bezmyślnie psuć lub wykorzystywać niezgodnie z przeznaczeniem - są wartościowe, deficytowe i już nie produkowane. Przydają się do wskaźników natężenia pola, reflektometrów, mierników mocy UHF, VHF, HF - także na częstotliwościach CB.
    "Zwykłe" diody są łatwo dostępne i bajecznie tanie - od kilku groszy za sztukę, a właściwie nawet od 0gr - z demontażu popsutych świetlówek (jak słusznie napisał Przedmówca), i innego sprzętu (elementy trzeba jednak sprawdzić przed użyciem - zwłaszcza tanie "z odzysku" !).
  • REKLAMA
  • #7 8335311
    Piotreq123
    Poziom 12  
    I mieliście koledzy racje. Dioda GD507A chwilę działała i się przepaliła. Dałem teraz równolegle dwie diody BAT85 i mam nadzieję, że te dłużej pożyją.
REKLAMA