logo elektroda
logo elektroda
X
logo elektroda
REKLAMA
REKLAMA
Adblock/uBlockOrigin/AdGuard mogą powodować znikanie niektórych postów z powodu nowej reguły.

Midland 1001z brak nadawania

tomi.michal 30 Lip 2010 14:44 3568 4
REKLAMA
  • #1 8347509
    tomi.michal
    Poziom 11  
    Dzień dobry! Mam problem z tym radiem CB. Cała płyta przelutowana, antena sprawna (na innym radiu działa) a mimo to nie nadaje. Odbiór jest, natomiast nikt mnie nie słyszy. Co jeszcze mogę sprawdzić? Dodam, że w pobliżu znajduje się radio i po wciśnięciu PTT słychać w nim zakłócenia czyli coś tam nadaje. Nie przekłada się to jednak na coś słyszalnego w innym CB. Dodam jeszcze że po puszczeniu PTT w moim CB słychać chwilowy szum. Za pomoc z góry dziękuję.
  • REKLAMA
  • #2 8347540
    stemar28
    Poziom 17  
    Podmień mikrofon na drugi. Albo masz uszkodzony stopień końcowy nadajnika.
  • REKLAMA
  • #3 8349752
    tomi.michal
    Poziom 11  
    Mikrofon i stopień końcowy już podmieniałem i nadal nic :( Sam przełącznik w gruszce też jest ok.
  • REKLAMA
  • #4 8349786
    sp6
    Poziom 23  
    Bez częstotliwościomierza i sondy W.cz nie poradzisz sobie.Zakładam ,iż podczas nadawania coś jest nie tak z syntezą lub z VFO. Innymi słowy nie wskakuje na właściwy kanał.
  • #5 8349868
    SP5ANJ
    Spoczywaj w Pokoju
    tomi.michal napisał:
    Mikrofon i stopień końcowy już podmieniałem i nadal nic .

    Widzę, że za wszelka cenę chcesz naprawić samemu tego Midlanda. :D

    Może chociaż masz jakikolwiek przyrząd np. Reflektometr aby sprawdzić czy wychodzi jakaś moc z nadajnika. ???

    Wymieniłeś "stopień końcowy" tylko po co. ???

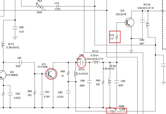
    Bardzo częstymi usterkami w braku mocy nadajnika, są :
    - opornik zasilający R999 (pali się gdy jest zwarcie pomiędzy emiterem-kolektorem w Q13)
    - Q13 popsuty (w 90% zwarcie E-C)
    - R70 spalony (gdy C86 przebije i ma zwarcie)
    - D9 (dioda 1N4001 lub dowolna z serii 1N400x)

    Przed wymianą włącz miernik uniwersalny i sprawdź jakie masz napięcia w czasie nadawania, na :
    - R999 z obu stron
    - baza Q14

    Tu masz wycinek schematu toru nadajnika.

    Midland 1001z brak nadawania


    Pozdrawiam.
REKLAMA