logo elektroda
logo elektroda
X
logo elektroda
REKLAMA
REKLAMA
Adblock/uBlockOrigin/AdGuard mogą powodować znikanie niektórych postów z powodu nowej reguły.

Alan 87 problem z prądami spoczynkowymi

olo 07 Sie 2010 11:26 2550 8
REKLAMA
  • #1 8373419
    olo
    Poziom 18  
    Witam wszystkich forumowiczów.
    Mam problem z ustawieniem prądów spoczynkowych tranzystorów w końcówce mocy. Prąd spoczynkowy drivera wynosi 10mA czyli w porządku, natomiast pomiar prądu spoczynkowego tranzystorów PA wskazuje 2.6A. I tu pytanie do was szanowni koledzy gdzie należy szukać usterki. Dodam że jest to radio z dwoma tranzystorami w PA. Pomiar przeprowadzam przy modulacji USB z usuniętą płytką, oraz odłączonym mikrofonem.
    Z góry dziękuję za pomoc.
  • REKLAMA
  • #2 8373833
    SQ9PXB
    Poziom 27  
    Nie jest uszkodzony-zwarty czasem ktorys z tranzystorow PA?
  • REKLAMA
  • #3 8373917
    olo
    Poziom 18  
    Tranzystory są sprawne. Sprawdzałem też wszystkie elementy otaczające te tranzystory i wyglądają również na sprawne. nie mam pomysłu gdzie dalej szukać
  • REKLAMA
  • #5 8374055
    olo
    Poziom 18  
    Też o tym pomyślałem, tylko mógłbyś mi podpowiedzieć jak to sprawdzić???
  • REKLAMA
  • #7 8379745
    olo
    Poziom 18  
    Napięcie na bazie drivera wynosi 0.67V natomiast na bazach PA 0,74V więc chyba dobrze. Kolego OlekII pomiary właśnie tak przeprowadzam przy odłączonym driverze,tranzystory sprawdzone i są sprawne a prąd dalej wynosi około 2.6A. Tylko podczas pomiaru prąd nie wynosi od razu te 2.6A tylko rośnie w miarę szybko od wartości ok 1.3A.
  • #8 8381235
    tpl
    Poziom 19  
    Witam. Zewrzyj bazę tranzystora do masy na czas pomiaru i sprawdź czy dalej masz tak wysoki prąd spoczynkowy.
    Być może uszkodzony potencjometr, z nim równolegle opornik, albo dioda.
  • #9 8382160
    SP5ANJ
    Spoczywaj w Pokoju
    Witam.

    Prąd spoczynkowy zdecydowanie za duży.

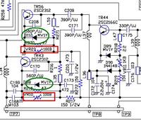
    Sprawdź diody (zaznaczone na zielono).

    Koniecznie sprawdzić omomierzem czy mają przejście prk-i do ustawienia prądów spoczynkowych. ( na czerwono ).
    Możesz sprawdzić czy napięcie mierzone na jednym prk-u zmienia się od +0,7V do +0V (zera). Przy +0V na prk-u - prąd spoczynkowy powinien być "zerowy" 0mA [brak tego prądu spoczynkowego].

    Tu masz - co i jak - .

    Alan 87 problem z prądami spoczynkowymi


    Pozdrawiam.
REKLAMA