witam wszystkich. Od razu do moderatorów prośba jeżeli temat w nieodpowiednim miejscu to proszę o przeniesienie go.
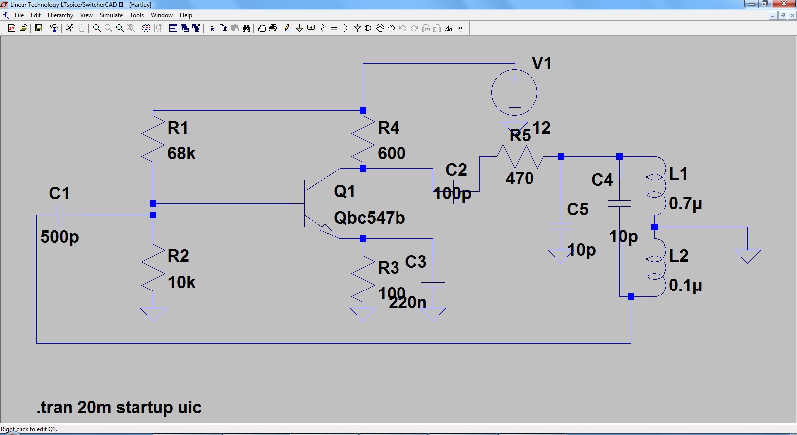
mam za zadanie zaprojektowanie generator hartleya. i sprawa jest taka ze patrze sobie w Orcadzie Capture i LTspice. i nie wiem czemu ale symuluje takie same generatory w tych dwóch programach i patrze FFT. w Orcadzie wychodzi mi na 780KHz a w LTspice na 50MHz. czemu taka różnica? Może ktoś się już spotkał z czymś takim.
dodam ze symulacje puszczam na 50ms i tak jest. a gdy w Orcadzie dam na 1ms to już FFT wychodzi 40Mhz. LTspice nie ma różnicy czy jest 1ms czy 100ms.
mam za zadanie zaprojektowanie generator hartleya. i sprawa jest taka ze patrze sobie w Orcadzie Capture i LTspice. i nie wiem czemu ale symuluje takie same generatory w tych dwóch programach i patrze FFT. w Orcadzie wychodzi mi na 780KHz a w LTspice na 50MHz. czemu taka różnica? Może ktoś się już spotkał z czymś takim.
dodam ze symulacje puszczam na 50ms i tak jest. a gdy w Orcadzie dam na 1ms to już FFT wychodzi 40Mhz. LTspice nie ma różnicy czy jest 1ms czy 100ms.
