logo elektroda
logo elektroda
X
logo elektroda
REKLAMA
REKLAMA
Adblock/uBlockOrigin/AdGuard mogą powodować znikanie niektórych postów z powodu nowej reguły.

Fototranzystor na nóżce atmega8/atmega32

csdominik 04 Wrz 2010 13:45 5498 9
REKLAMA
  • #1 8474554
    csdominik
    Poziom 11  
    Witam, mam kłopoty z aplikacją fototranzystora, korzystając z atmegi8. Zastosowałem diodę IR oraz fototranzystor (taki typowy ze "szkłem" BPYP22) dodałem też doświadczalnie rezystory. Na płytce stykowej - zanim podłączyłem wyprowadzenie uC wystarczyły dużo mniejsze rezystory, po podłączeniu jak na obrazku, musiałem rezystory skorygować. Z logicznego punktu widzenia układ powinien działać.
    Fototranzystor na nóżce atmega8/atmega32
    [update: oczywiscie zapomniałem na obrazku napisać + 5V nad rezystorem 220Ohm]
    Podczas pierwszego ze stanów dioda jest zasłonięta i fototranzystor przy pomocy odrobiny taśmy izolacyjnej na emiterze ma 0.35V (co jeśli dobrze zrozumiałem nie jest JESZCZE dla uC stanem logicznym 1 , właściwie takie napięcie jest nad rezystorem 10MOhm). Z takiego stanu przechodzimy do stanu w którym dioda IR oświetla fototranzystor - i daje on praktycznie całe zasilenia (~4,7V) na emiterze.
    Niestety AVR nie wykrywa zmiany tego stanu na porcie.
    (w skrócie - if(bit_is_set(PIND,0)){ migaj_diodami(); }

    Próbowałem dać inne rezystory - tak żeby podczas 1 stanu było równe zero na Emiterze. I to się udało - jednak po przejsciu do 2 stanu , dostawałem niewiele ponad 0.1V. Dlatego stwierdziłem że wypróbuję rozwiązanie opisane wyżej.
    Czy mój sposób "aplikacji" jest niepoprawny?
  • REKLAMA
  • Pomocny post
    #2 8474636
    naelektryzowany
    Poziom 17  
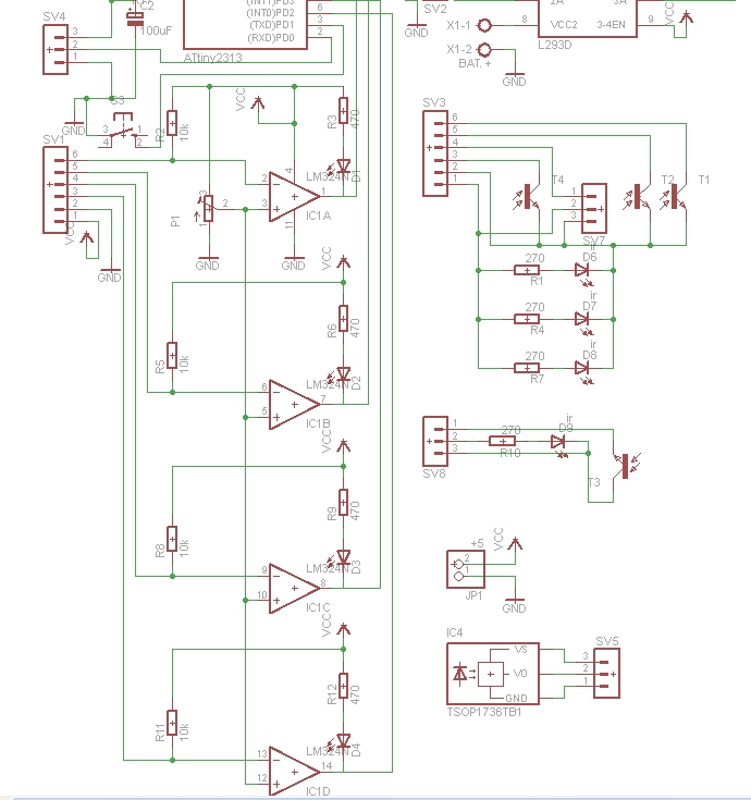
    Ja dla większej stabilności proponuje i zawsze używam dodatkowo komparatora. To jest przykład (z mojego robota follow the line)
    Fototranzystor na nóżce atmega8/atmega32
    SV1 połączone z SV3
  • REKLAMA
  • Pomocny post
    #3 8474637
    sp3ots
    Poziom 38  
    Witam !
    Ostatnio bawiłem się urządzeniem do pomiaru obrotów, i łączyłem foto tranzystory ( dwa kanały ) inaczej:
    Programowo podciągałem wejście ATtiny2313 do +5V, emiter foto tranzystora (NPNa) do masy, a kolektor na wejście ATTiny2313.
    Pozdrawiam. Stefan
  • Pomocny post
    #4 8474664
    Fajfer2
    Poziom 20  
    Możliwe że masz skonfigurowany pin z wewnętrznym podciągnięciem do Vcc - wyłącz podciągnięcie.
    
    DDRD &=  0b11111110; PORTD &=  0b11111110;
    


    Rezystor od strony masy może mieć mniejszą rez. - około 1 - 0.22MΩ, właściwie to należałoby ją wyliczyć dla prądu "ciemnego" i maksymalnego napięcia stanu niskiego na wejściu uP.
  • REKLAMA
  • #5 8474740
    tmf
    VIP Zasłużony dla elektroda
    Wg twojego schematu oba rezystory masz polączone do masy! W takiej sytuacji nie może się pojawić logiczna jedynka, chyba, że wykorzystujesz wewnętrznego pull upa. Rezystor kolektorowy jest niepotrzebny.
  • #6 8474758
    csdominik
    Poziom 11  
    Dziękuje za pomoc! Dzisiaj niestety nie zdążę już waszych porad przetestować, ale zrobię to jutro rano i dam znać jak mi poszło.

    Oczywiście tmf masz rację, w schemacie zapomniałem dopisać +5V nad rezystorem 220.

    Pozdrawiam
  • Pomocny post
    #7 8476904
    Konto nie istnieje
    Poziom 1  
  • #8 8488475
    csdominik
    Poziom 11  
    Dziękuję za podpowiedzi, bardzo mi pomogły. Szczególnie dziękuję za podpowiedź z podpięciem wyprowadzenia uC do Kolektora. Mój umysł był na takie rozwiązanie jakby... zamknięty.
    Ze względu na odległość diody IR od fototranzystora (5,5cm) i specyficzne warunki, musiałem znacznie zmienić rezystory. Korzystałem z układu emarcus'a.
    Pozdrawiam.
  • #9 8489165
    kubus_puchatek
    Poziom 18  
    Zanim zaczniesz\ testować. układ jest tak sobie zrobiony. Przy takim podłączeniu kontroler musiałby mieć wewnątrz "obciąganie do masy" :D
    wzoruj sięna tym co masz na rysunku emarcus-a bo z powodu twojego podłączenia tranzystora w plusie masz tam cały czas 5V. Dodatkowo kolego nie napisałeś co ma wykrywać. jeśli zbocza jakoweś to odetenij składową stałą kondziorem bo czujnik będzie "Slepł".
  • REKLAMA
  • #10 8490033
    Fajfer2
    Poziom 20  
    µC nie musi mieć pull-down. Rezystor emiterowy jest od tego (musi mieć oczywiście mniejszą rezystancję niż na schemacie).
    Według noty prąd ciemny ≤ 0.5 µA pomnożony razy rezystancję 10 MΩ daje ... 5V
    Fotoprąd (po oświetleniu) to 250 µA. Czyli jak dasz około 100 - 220kΩ to będzie działać.
    Pomiaru spadku napięcia dokonałeś woltomierzem o zapewne rezystancji nie wiele większej (lub nawet mniejszej) od rezystora na którym mierzysz to napięcie, stąd przeświadczenie, że napięcie tam występujące to 0.35V (woltomierz pewnie miał rez. wew. około 1MΩ, co powinno dać napięcie w trakcie pomiaru na tym rezystorze max. około 0.454V, a po odłączeniu woltomierza rośnie w górę, powyżej akceptowanego dla U Lo max)
    Pamiętaj że pin do którego przyłączyłeś fototranzystor musi być skonfigurowany jako wejście o wysokiej impedancji (bez podciągających "rezystorów").
REKLAMA