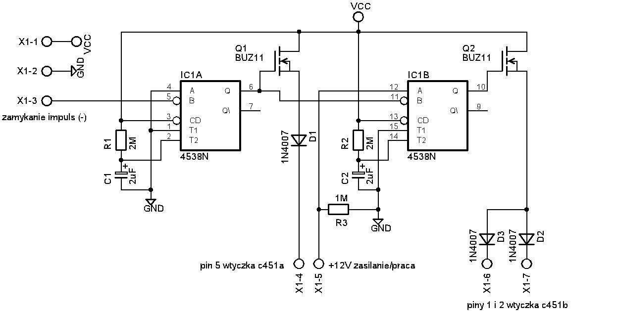
Posiadam Forda Mondeo MKI i zamontowany alarm który steruje centralnym zamkiem. W fordach sterowanie jest plusem a nie jak w większości innych aut minusem. Posiadam również funkcję podwójnego ryglowania którą bym chciał podłączyć i wykorzystać w alarmie. Jest to proste do wykonania bo tylko podłącza się dodatkowy plus sterujący z alarmu do centralki. Jednak mam w alarmie funkcję komfort która po naciśnięciu hamulca na odpalonym silniku zamyka drzwi. W tym momencie nie powinno być podwójnego ryglowania ponieważ nie mógłbym wydostać się z samochodu. Poniżej schemat który wykrywa czy jest włączony zapłon i nie podaje dodatkowego sterowania jednak cały układ jest sterowany minusem. Czy ktoś z szanownych forumowiczów może mi pomóc jak wykonać taki układ ale na sterowanie plusem. Wiem że dla niektórych z Was to jest drobnostka ale dla mnie to jest problem. Potrafię wykonać układ i podłączyć ale nie ingerować w jego konstrukcję.
