Witam.
Po dłuższej przerwie zabieram sie do zaprogramowania atmega 8 do programatora ze strony LINK. Miałem kiedyś podobny post ale został zakończony. Post jest tutaj LINK. Musiałem załatwić stary komputer z LPT od kumpla bo ja mam za nowoczesna płyte główna w swoim komputerze i nie mam LPT.
A więc może napiszę co chce zrobić i jaki mam problem.
Zrobiłem programator TEN i chce zaprogramować do niego atmega 8. Do tej czynności potrzebny jest mi port LPT.
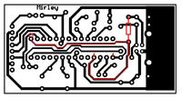
Czy mogę podłączyć do komputera wtyczkę LPT i USB jednocześnie i zaprogramować w/w układ. Na rys. 1 podłączyłem kolorowymi liniami ewentualne podłączenie programatora na LPT z programatorem na USB. Czy dobrze podłączyłem? oczywiście atmega 8 zamontuje w programatorze na USB.
Czy tak mogę zaprogramować pierwszy układ? Czytałem TO i stwierdziłem, że muszę tu napisać żeby nie popełnić błędów i nie zepsuć komputera kolegi.
rys 1.
Zakładając, że uda się zaprogramować w/w sposobem i programator na LPT nie będzie już potrzebny. Będę miał programator z zaprogramowaną atmega 8 na USB i czy będę mógł podłączyć do niego TO. Sposób podłączenia pokazałem na rys. 2.
rys. 2.
Czy dobrze kombinuję? proszę o wyrozumiałość dopiero zaczynam zabawę z programowaniem.
Pozdrawiam
Dodano po 13 [minuty]:
Chciałbym zrobić nowy programator na nowej płytce razem z programatorem.
Przeniesiono z Programowanie Ogólne. - arnoldziq
Po dłuższej przerwie zabieram sie do zaprogramowania atmega 8 do programatora ze strony LINK. Miałem kiedyś podobny post ale został zakończony. Post jest tutaj LINK. Musiałem załatwić stary komputer z LPT od kumpla bo ja mam za nowoczesna płyte główna w swoim komputerze i nie mam LPT.
A więc może napiszę co chce zrobić i jaki mam problem.
Zrobiłem programator TEN i chce zaprogramować do niego atmega 8. Do tej czynności potrzebny jest mi port LPT.
Czy mogę podłączyć do komputera wtyczkę LPT i USB jednocześnie i zaprogramować w/w układ. Na rys. 1 podłączyłem kolorowymi liniami ewentualne podłączenie programatora na LPT z programatorem na USB. Czy dobrze podłączyłem? oczywiście atmega 8 zamontuje w programatorze na USB.
Czy tak mogę zaprogramować pierwszy układ? Czytałem TO i stwierdziłem, że muszę tu napisać żeby nie popełnić błędów i nie zepsuć komputera kolegi.
rys 1.
Zakładając, że uda się zaprogramować w/w sposobem i programator na LPT nie będzie już potrzebny. Będę miał programator z zaprogramowaną atmega 8 na USB i czy będę mógł podłączyć do niego TO. Sposób podłączenia pokazałem na rys. 2.
rys. 2.
Czy dobrze kombinuję? proszę o wyrozumiałość dopiero zaczynam zabawę z programowaniem.
Pozdrawiam
Dodano po 13 [minuty]:
Chciałbym zrobić nowy programator na nowej płytce razem z programatorem.
Przeniesiono z Programowanie Ogólne. - arnoldziq
