Witam!
To mój pierwszy post na elektrodzie, choć portal obserwuję od chyba 5 lat.
Mam problem z pierwszym układem mikroprocesorowym - Oto cała historia:
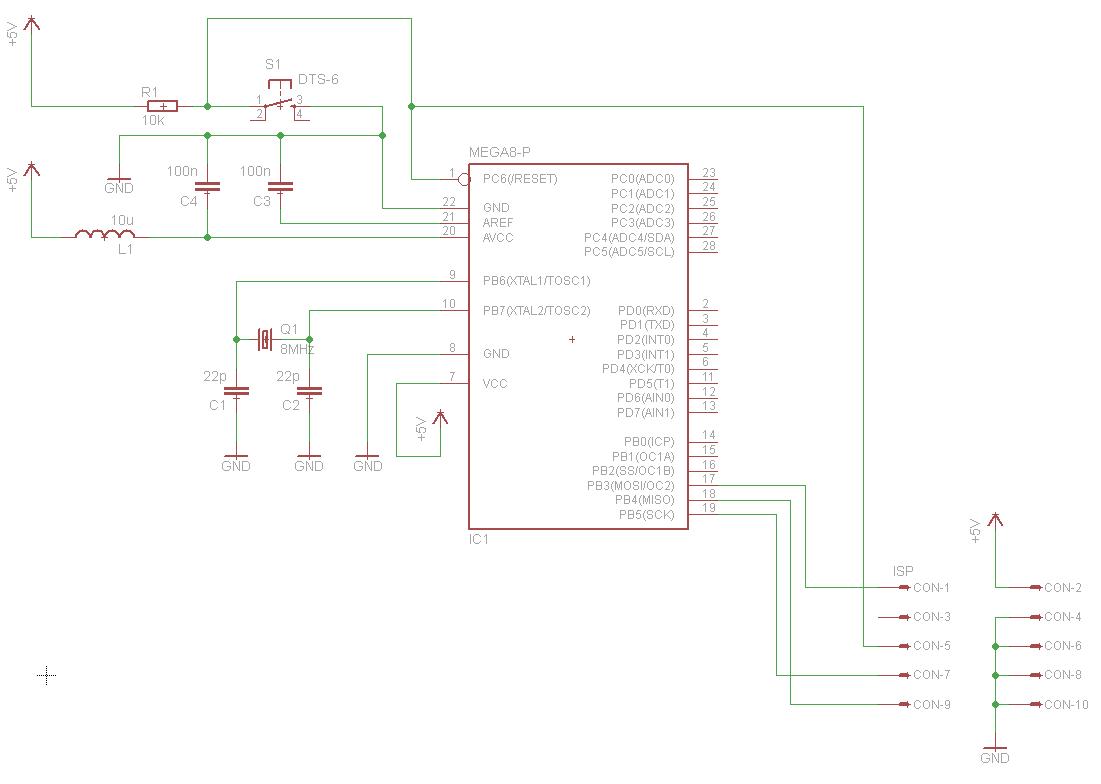
Chcąc zacząć robić cokolwiek w stronę mikrokontrolerów, kupiłem ten programator: Programator USB AVR ISP II STK500 STK500v2. Nie mogłem się doczekać aż przyjdzie, więc postanowiłem zrobić jakąś płytkę, która pomoże mi w programowaniu. W dokumentacji tego programatora jest schemat, który przerysowałem do Eagle, zaprojektowałem płytkę, wszystko polutowałem (schemat przerysowany i projekt płytki w załącznikach). W końcu przyszedł programator, wszystko podłączyłem i zainstalowałem (z pomocą obsługi technicznej producenta programatora). Jednak gdy próbuję się połączyć z programatorem w AVR Studio 4, wyskakują błędy. Klikam na "Connect to selected AVR programmer" i jak w zakładce "Program" klikam na Erase device, to wyskakuje mi takie okno:
Pojawia się to za każdym razem, gdy próbuję coś zrobić (chociażby wejść w zakładkę Fuses). Ustawiłem ISP Freq na 115,2 kHz, w układzie mam kwarc 8MHz, więc częstotliwość ISP jest o wiele mniejsza niż 1/4 oscylatora. Posprawdzałem wszystkie połączenia, wszystkie luty i wszystko jest OK. Tak więc dalej siedzę z tą niezaprogramowaną ATMegą8, szukam rozwiązania problemu, ale nic nie znajduję...
Ja podejrzewam, że albo coś zrąbałem przy robieniu tego układu podłączającego, albo już zdążyłem w jakiś sposób uszkodzić uC. Nawet nie mam jak posmakować mocy mikrokontrolerów.
To mój pierwszy post na elektrodzie, choć portal obserwuję od chyba 5 lat.
Mam problem z pierwszym układem mikroprocesorowym - Oto cała historia:
Chcąc zacząć robić cokolwiek w stronę mikrokontrolerów, kupiłem ten programator: Programator USB AVR ISP II STK500 STK500v2. Nie mogłem się doczekać aż przyjdzie, więc postanowiłem zrobić jakąś płytkę, która pomoże mi w programowaniu. W dokumentacji tego programatora jest schemat, który przerysowałem do Eagle, zaprojektowałem płytkę, wszystko polutowałem (schemat przerysowany i projekt płytki w załącznikach). W końcu przyszedł programator, wszystko podłączyłem i zainstalowałem (z pomocą obsługi technicznej producenta programatora). Jednak gdy próbuję się połączyć z programatorem w AVR Studio 4, wyskakują błędy. Klikam na "Connect to selected AVR programmer" i jak w zakładce "Program" klikam na Erase device, to wyskakuje mi takie okno:
Pojawia się to za każdym razem, gdy próbuję coś zrobić (chociażby wejść w zakładkę Fuses). Ustawiłem ISP Freq na 115,2 kHz, w układzie mam kwarc 8MHz, więc częstotliwość ISP jest o wiele mniejsza niż 1/4 oscylatora. Posprawdzałem wszystkie połączenia, wszystkie luty i wszystko jest OK. Tak więc dalej siedzę z tą niezaprogramowaną ATMegą8, szukam rozwiązania problemu, ale nic nie znajduję...
Ja podejrzewam, że albo coś zrąbałem przy robieniu tego układu podłączającego, albo już zdążyłem w jakiś sposób uszkodzić uC. Nawet nie mam jak posmakować mocy mikrokontrolerów.
