Witajcie
Forum śledzę od dłuższego czasu, jednak dopiero teraz zamierzam zrealizować swój pomysł.
Koncepcja polega na upgradzie mojego obecnego odtwarzacza CD – Pionier PD-S707
Poniżej, widok obecny PCB, toru analogowego
Oraz schemat
Pierwszy etap, polegający na wymianie Master Clocka i wytłumieniu obudowy matami bitumicznymi mam za sobą.
Usunięto fabryczny, zwykły kwarc oraz dwa kondensatory w obwodzie rezonatora i zastąpiono gotowym układem Master Clock MKII, ze strony http://audioamp.prv.pl/
Zachęcony poprawą brzmienia postanowiłem pójść krok dalej.
Kolejny etap obejmuje całkowitą przeróbkę toru analogowego.
Założenia:
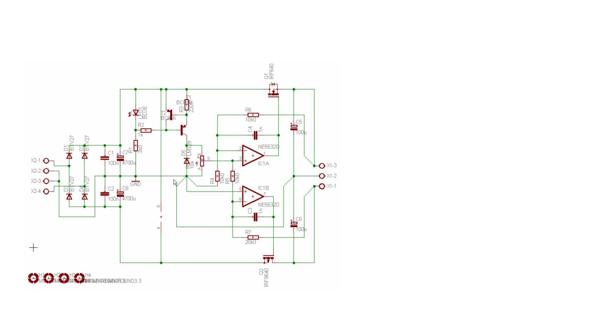
1 indywidualne niskoszumne, stabilizowane zasilanie, z dedykowanym trafo, na układzie z LC Audio
Schemat
Od razu się przyznaję, że mam obawy co do poprawności zrealizowania prowadzenia i podłączenia masy
2. Zastąpienie opampa NJM4558 (podwójny wzm. oper.) dwoma AD797
Posiadają wyprowadzenia do ustawiania zerowego offsetu DC
Wiem, że są trudne w aplikacji – potrafią łatwo się wzbudzić, jednak mam nadzieję, że je okiełznam za pomocą dwóch kondensatorów (ceramiczny + tantal) i rezystora
3. Wymiana towarzyszących elementów dyskretnych (rezystory metalizowane i kondensatory w sekcji filtra DP, chcę zainstalować MKP – chociaż w torze audio są równolegle więc wydaje mi się zwykłe foliowe o małej tolerancji wystarczą)
Zastanawiam się nad:
- WIMA MKP4,MKP10 - jednak dostępne kondensatory MKP, 1,5nF są na 600V, i mają wysoką tolerancje >5% - nie wiem czy jest sens się szarpać
- SIEMENS, EPCOS, emz... MKT - dużo większy wybór wśród markowych o tej pojemności i małej tolerancji 1-5%, mniejsze napięcia dopuszczalne, mniejsze gabaryty - nie wiem czy nie lepiej takie zastosować
Koszty nie są najważniejsze 1 czy 2 złote na kondensatorze x powiedzmy 10, 15 nie robi mi różnicy
4. W miarę możliwości zrezygnowanie z szeregowego kondensatora (C434/C433), na wyjściu liniowym.
Zakładam, że korzystając z bardzo stabilnego źródła napięcia, będę mógł ustawić DCoffset (jest taka możliwość na AD797) na wyjściu 0VDC – co za tym idzie kondensator szeregowy stanie się zbędny (chyba…)
Dokładanie kolejnego opampa i realizowanie na nim DCServo, chciałbym uniknąć... w ostateczności w szeregu wyląduje jakaś ELNA.
5. W miarę możliwości zrezygnowanie obwodu mute, zrealizowanych na tranach Q403, Q404, a dołożenie przekaźników, wstawionych w szereg na wyjście liniowe, sterowanych tymi tranzystorami.
Wyjście najlepiej rozłączane lub jak obecnie - spinane do masy, być musi.
W przeciwnym razie na wyjściu będą szalały śmieci podczas zmiany utworów, pauzy, i najprawdopodobniej również stop
6. Chcę pozostawić oryginalny układ, odpiąć sygnał, na kondensatorach C427/C428 a dołożyć swój projekt.
Ewentualnie rozdzielić sygnał przez dołożenie 2 kondensatorów sprzęgających mój układ.
Nie chcę za bardzo ingerować w oryginalny PCB, żeby w razie potrzeby móc wrócić do stanu pierwotnego, dla porównania z oryg. wyjściem liniowym lub z chęci skorzystania z wyjścia słuchawkowego – więc prócz modyfikacji C427/C428 oryginalne PCB chce zostawić bez zmian.
Całość ma zostać wykonana na 3 niezależnych PCB: L+P kanał, zasilacz stabilizowany
PCB z kanałami chce niezależnie od siebie ekranować (aluminiowe lub miedziane obudowy)
Połączenia sygnałowe planuje zrealizować za pomocą skrętki
Wiem, wiem pewnie stwierdzicie, ze szkoda kasy i czasu bo klocek hi-endem nie jest.
Jednak chce się nim pobawić nim padnie optyka i siłą rzeczy kupie nowy (pewnie Audiolaba 8000CD, obecnie jadę na 8000S).
Jestem ciekaw waszych uwag i pomysłów
Lada dzień będę składał zamówienie na elementy i projektowanie PCB
Pozdrawiam
Forum śledzę od dłuższego czasu, jednak dopiero teraz zamierzam zrealizować swój pomysł.
Koncepcja polega na upgradzie mojego obecnego odtwarzacza CD – Pionier PD-S707
Poniżej, widok obecny PCB, toru analogowego
Oraz schemat
Pierwszy etap, polegający na wymianie Master Clocka i wytłumieniu obudowy matami bitumicznymi mam za sobą.
Usunięto fabryczny, zwykły kwarc oraz dwa kondensatory w obwodzie rezonatora i zastąpiono gotowym układem Master Clock MKII, ze strony http://audioamp.prv.pl/
Zachęcony poprawą brzmienia postanowiłem pójść krok dalej.
Kolejny etap obejmuje całkowitą przeróbkę toru analogowego.
Założenia:
1 indywidualne niskoszumne, stabilizowane zasilanie, z dedykowanym trafo, na układzie z LC Audio
Schemat
Od razu się przyznaję, że mam obawy co do poprawności zrealizowania prowadzenia i podłączenia masy
2. Zastąpienie opampa NJM4558 (podwójny wzm. oper.) dwoma AD797
Posiadają wyprowadzenia do ustawiania zerowego offsetu DC
Wiem, że są trudne w aplikacji – potrafią łatwo się wzbudzić, jednak mam nadzieję, że je okiełznam za pomocą dwóch kondensatorów (ceramiczny + tantal) i rezystora
3. Wymiana towarzyszących elementów dyskretnych (rezystory metalizowane i kondensatory w sekcji filtra DP, chcę zainstalować MKP – chociaż w torze audio są równolegle więc wydaje mi się zwykłe foliowe o małej tolerancji wystarczą)
Zastanawiam się nad:
- WIMA MKP4,MKP10 - jednak dostępne kondensatory MKP, 1,5nF są na 600V, i mają wysoką tolerancje >5% - nie wiem czy jest sens się szarpać
- SIEMENS, EPCOS, emz... MKT - dużo większy wybór wśród markowych o tej pojemności i małej tolerancji 1-5%, mniejsze napięcia dopuszczalne, mniejsze gabaryty - nie wiem czy nie lepiej takie zastosować
Koszty nie są najważniejsze 1 czy 2 złote na kondensatorze x powiedzmy 10, 15 nie robi mi różnicy
4. W miarę możliwości zrezygnowanie z szeregowego kondensatora (C434/C433), na wyjściu liniowym.
Zakładam, że korzystając z bardzo stabilnego źródła napięcia, będę mógł ustawić DCoffset (jest taka możliwość na AD797) na wyjściu 0VDC – co za tym idzie kondensator szeregowy stanie się zbędny (chyba…)
Dokładanie kolejnego opampa i realizowanie na nim DCServo, chciałbym uniknąć... w ostateczności w szeregu wyląduje jakaś ELNA.
5. W miarę możliwości zrezygnowanie obwodu mute, zrealizowanych na tranach Q403, Q404, a dołożenie przekaźników, wstawionych w szereg na wyjście liniowe, sterowanych tymi tranzystorami.
Wyjście najlepiej rozłączane lub jak obecnie - spinane do masy, być musi.
W przeciwnym razie na wyjściu będą szalały śmieci podczas zmiany utworów, pauzy, i najprawdopodobniej również stop
6. Chcę pozostawić oryginalny układ, odpiąć sygnał, na kondensatorach C427/C428 a dołożyć swój projekt.
Ewentualnie rozdzielić sygnał przez dołożenie 2 kondensatorów sprzęgających mój układ.
Nie chcę za bardzo ingerować w oryginalny PCB, żeby w razie potrzeby móc wrócić do stanu pierwotnego, dla porównania z oryg. wyjściem liniowym lub z chęci skorzystania z wyjścia słuchawkowego – więc prócz modyfikacji C427/C428 oryginalne PCB chce zostawić bez zmian.
Całość ma zostać wykonana na 3 niezależnych PCB: L+P kanał, zasilacz stabilizowany
PCB z kanałami chce niezależnie od siebie ekranować (aluminiowe lub miedziane obudowy)
Połączenia sygnałowe planuje zrealizować za pomocą skrętki
Wiem, wiem pewnie stwierdzicie, ze szkoda kasy i czasu bo klocek hi-endem nie jest.
Jednak chce się nim pobawić nim padnie optyka i siłą rzeczy kupie nowy (pewnie Audiolaba 8000CD, obecnie jadę na 8000S).
Jestem ciekaw waszych uwag i pomysłów
Lada dzień będę składał zamówienie na elementy i projektowanie PCB
Pozdrawiam
