Witam
Mam tai problem:
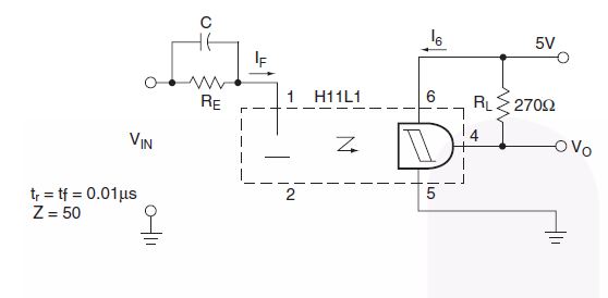
Na port procesora wchodzi sygnał z zewnętrznego sterownika leci na transoptor. Sygnał ma 5V i 5mA. I tu jest problem. Sprawdziłem że transoptor zwiera wyjście uC z masą dopiero gdy na diodę transoptora poda się 5V i co najmniej 8mA. Sygnał jest ograniczony wewnątrz sterownika do 5mA. I tu pytanie, jak podbić ten sygnał do 10 mA?

Mam tai problem:
Na port procesora wchodzi sygnał z zewnętrznego sterownika leci na transoptor. Sygnał ma 5V i 5mA. I tu jest problem. Sprawdziłem że transoptor zwiera wyjście uC z masą dopiero gdy na diodę transoptora poda się 5V i co najmniej 8mA. Sygnał jest ograniczony wewnątrz sterownika do 5mA. I tu pytanie, jak podbić ten sygnał do 10 mA?
