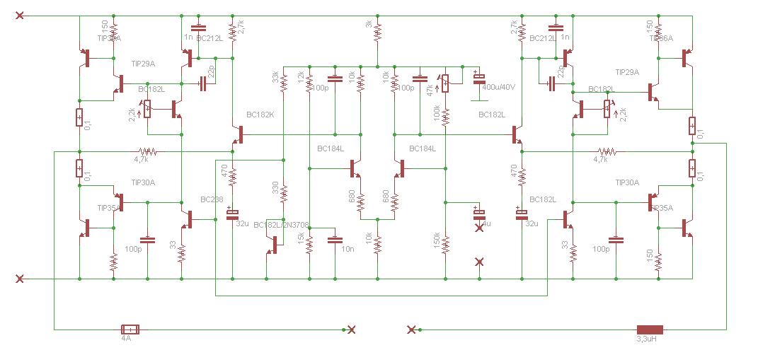
Poniżej prezentowany schemat znalazłem w książce Macieja Feszczuka "Wzmacniacze elektroakustyczne" na stronie 129. Prawdopodobnie jest autorstwa firmy Texas Instruments. Jest to dość nietypowy układ, gdyż projektowany od początku jako mostkowy. Stopień wejściowy jest wspólny dla obu kanałów, dalsza część wzmacniacza jest konwencjonalna.
Wzmacniacz jest szczególnie bardzo dobrym rozwiązaniem, gdy mamy w użyciu jedynie transformator sporej mocy bez symetrycznych napięć. Zwykły wzmacniacz z zasilaniem symetrycznym wymaga dwu identycznych uzwojeń wtórnych lub wyciągania dwu napięć przeciwstawnych z jednego uzwojenia, czyli prostowniki jednopołówkowe.
W tym wzmacniaczu takiego problemu nie ma, gdyż jest zasilany pojedynczym napięciem 50V. Co ciekawe moc przy tym napięciu według Autora to 100W przy 8Ω, możliwa też oczywiście praca przy 4Ω.
Fajne? Ranking DIY
