logo elektroda
logo elektroda
X
logo elektroda
REKLAMA
REKLAMA
Adblock/uBlockOrigin/AdGuard mogą powodować znikanie niektórych postów z powodu nowej reguły.

[Zasilanie] Prośba o sprawdzenie schematu

alfik4ever 05 Paź 2010 13:04 1854 9
REKLAMA
  • #1 8585780
    alfik4ever
    Poziom 10  
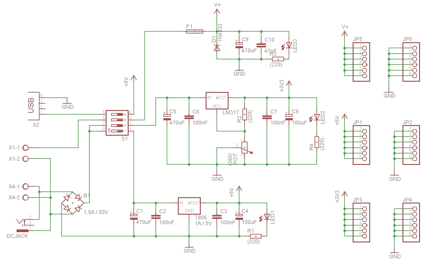
    Witam, chciałem przedstawić dość rozbudowany schemat zasilania, jestem ciekaw waszych opinii i porad

    Więc tak dzieląc to na bloki:

    -zwykłe zasilanie 5V przez stabilizator 7805

    -zasilanie regulowane (3,3V) na LM317

    -zasilanie bateryjne w zasadzie bezpośrednie z zabezpieczeniem na diodzie i bezpieczniku (4,5V)

    - zasilanie przez USB i tu nie bardzo wiem jeszcze z której strony do tego podejść domyślam się że tak prosto jak to zrobiłem nie da rady choć może jestem ciekaw co napiszecie :)

    [Zasilanie] Prośba o sprawdzenie schematu
  • REKLAMA
  • #2 8585826
    _Robak_
    Poziom 33  
    Jak Ci się coś pochrzani to możesz zewrzeć sobie dwa różne +5V.
  • #3 8585833
    alfik4ever
    Poziom 10  
    Ewentualnie mogę dodać kolejne wyjścia goldpinowe specjalnie na zasilanie z USB.

    A jak z poprawnością schematów i jak z wartościami elementów?
  • REKLAMA
  • #4 8590245
    Konto nie istnieje
    Konto nie istnieje  
  • REKLAMA
  • #5 8590512
    kubus_puchatek
    Poziom 18  
    po pierwsze stabilizator dla 3v3 musi być w wersji LDO po drugie przemyśl i kup cztery MOSY logic level i zrób na nich klucze automatycznie przełączające źródło zasilania. zanim spalisz ten komputer do którego to będziesz podłączał.
  • REKLAMA
  • #6 8592601
    alfik4ever
    Poziom 10  
    dande do dips witcha to:
    zdolność łączenia 24 Vdc/25 mA
    rezystancja styków <100 mΩ

    Stablizator na 3,3V wybrałem taki ponieważ zależy mi na możliwości regulacji, nie będzie tu koniecznie tylko 3,3 zależy od sytuacji i wysterowania potencjometru. Dzięki temu układowi na wyjściu będzie można podać praktycznie napięcie wejściowe dołączone do układu więc daje to sporo możliwości.

    Co do MOSÓW logic level nie bardzo mam o tym pojęcie ale poszukam :)
  • #7 8602064
    kubus_puchatek
    Poziom 18  
    Chodzi o to że wybrałeś zły stabilizator. musi być w wykonaniu LDO (Low Drop Out).
  • #8 8602489
    alfik4ever
    Poziom 10  
    To jaki stabilizator polecicie ? jakiś konkretny model? a peryferia do niego zostają bez zmian?
  • #9 8622116
    alfik4ever
    Poziom 10  
    Ktoś coś poradzi... proszę o sprawdzenie schematu wyżej
  • #10 8624049
    janbernat
    Poziom 38  
    Ten fragment gdzie jest DC jack mi się nie podoba.
    Powinno chyba być tak:
    - z zasilacza bezpośrednio do masy.
    Akumulator + doprowadzony do pinu 3 gniazda- i tylko tam a nie na mostek.
    Wtedy jest tak: gdy w DC jack nie jest wpięta wtyczka zasilanie z akumulatora idzie przez DC jack na mostek.
    Jak wepniemy wtyczkę- do powoduje rozwarcie styku i zasilanie idzie z wtyczki.
    Zresztą- po co ten mostek?
    Jedna dioda wystarczy na zabezpieczenie.
REKLAMA