logo elektroda
logo elektroda
X
logo elektroda
REKLAMA
REKLAMA
Adblock/uBlockOrigin/AdGuard mogą powodować znikanie niektórych postów z powodu nowej reguły.

Zamek iButton pomoc w napisaniu softu ATtiny2313

d3211 07 Paź 2010 16:39 2870 5
REKLAMA
  • #1 8593784
    d3211
    Poziom 11  
    Witam,

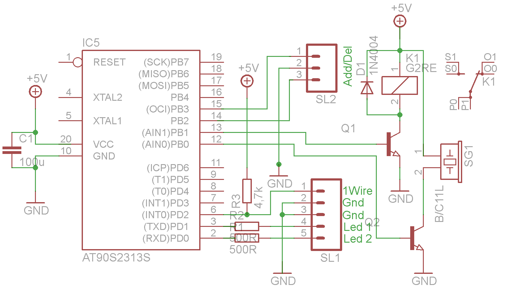
    chcę zbudować zamek na pastylki DS1990 i potrzebuje pomocy w napisaniu programu.Poniżej zamieszczam schemat urządzenia do wtyczki SL1 podpięty jest czytnik pastylek, a złącze SL2 służy do dodawania/kasownia kluczy.

    Pozdrawiam.
    Zamek iButton pomoc w napisaniu softu ATtiny2313
  • REKLAMA
  • #2 8596053
    czeladzian
    Poziom 11  
    Kompletny program obsługi tych pastylek znajduje się w książce Jarosława Dolińskiego "mikrokontrolery AVR w praktyce".
  • REKLAMA
  • #3 8597275
    d3211
    Poziom 11  
    Ok, znalazłem tą książkę w internecie w formacie PDF ale skany są strasznie słabe i nie ma możliwości skopiowania kodu. Nie ma tez schematu :( Mógłby ktoś napisać przykład np. w Bascomie?
  • REKLAMA
  • REKLAMA
  • #6 8597512
    d3211
    Poziom 11  
    OK, pokombinuje z tym. I jeszcze pytanko, ma ktoś softa do kitu AVT3006? tj. "zamek szyfrowy z pastylkami firmy Dallas.

    Pozdrawiam
REKLAMA