logo elektroda
logo elektroda
X
logo elektroda
REKLAMA
REKLAMA
Adblock/uBlockOrigin/AdGuard mogą powodować znikanie niektórych postów z powodu nowej reguły.

tti 770 pogorszenie czułości

Romek N 10 Paź 2010 22:04 2555 8
REKLAMA
  • #1 8605474
    Romek N
    Poziom 10  
    Mam problem z moim tti 770 kupiłem go jako uszkodzony po podłączeniu pod 24v na pierwszy rzut oka uszkodzony stabilizator Q921 oraz DZ921 po wymianie działał bez zarzutu
    przez 2 tygodnie po tym czasie poleciał wzmacniacz audio na kia7217ap oraz tranzystor Q911 po wymianie radio działa, lecz słyszę tylko stacje w odległości max 2 km i to niezbyt dobrze,
    z sporymi szumami dodatkowo szumy są lekko zniekształcone dlatego proszę osoby znające to radio o pomoc bo nie wiem już czego i gdzie szukać by znaleźć usterkę.
  • REKLAMA
  • #3 8607144
    kriss51
    VIP Zasłużony dla elektroda
    Wymień jeszcze kondensatory C207 oraz C213. Zobacz jeszcze jakie napięcia masz RX B+ oraz TX B+.
  • REKLAMA
  • #4 8608353
    Romek N
    Poziom 10  
    Słychać mnie "dobrze" napięcia RX to 7,5v TX 8,6v z haczykiem a kia mnie zastanawia bo zamiennik był większy niż oryginał i troszkę obudowę radia szlifowałem dremelem
  • REKLAMA
  • #5 8608750
    SP5ANJ
    Spoczywaj w Pokoju
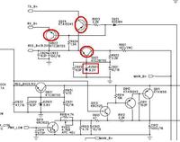
    Witam.

    Koniecznie sprawdź elementy na czerwono.

    Napięcie RX i TX powinno wynosić około +7,5V - podobne do stabilizatora na diodzie 8,2V-0,7V = 7,5V .

    Tu masz - co i jak - .

    tti 770 pogorszenie czułości


    Pozdrawiam.
  • #6 8608997
    Romek N
    Poziom 10  
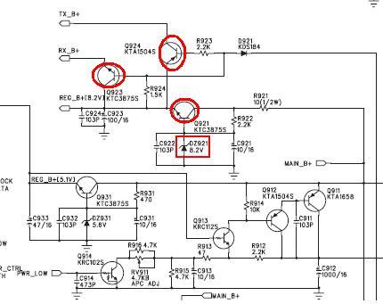
    pomierzyłem dokładniej na spokojnie oto wyniki:

    tti 770 pogorszenie czułości

    mierząc dalej zauważyłem że w punkcie testowym VCO przy nadawaniu napięcie spada do 0,3v przy odbiorze jest 1,65v
  • #7 8609759
    SP5ANJ
    Spoczywaj w Pokoju
    Witam.

    Jak widać, napięcia są bardzo poprawne.

    Napięcie na wejściu VCO (wyjściu syntezera) również zachowuje sie prawidłowo.

    Następnym krokiem do szukania "wady słuchu" w odbiorniku, będzie generator sygnałowy .


    Pozdrawiam.
  • REKLAMA
  • #8 8620901
    Romek N
    Poziom 10  
    Tu pojawia się problem bo takowego generatora nie posiadam i obawiam się że dalej to mi już wiedzy w dziedzinie RF zabraknie. chyba że ktoś mi podpowie co mogę powymieniać bo udało mi się zdobyć takie samo radio uszkodzone mechanicznie na przeszczepy
  • #9 8707197
    Romek N
    Poziom 10  
    Temat do zamknięcia poprawienie zimnych lutów za drugim razem pomogło, dziękuje wszystkim za pomoc. Pozdrawiam
REKLAMA