logo elektroda
logo elektroda
X
logo elektroda
REKLAMA
REKLAMA
Adblock/uBlockOrigin/AdGuard mogą powodować znikanie niektórych postów z powodu nowej reguły.

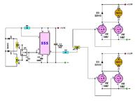
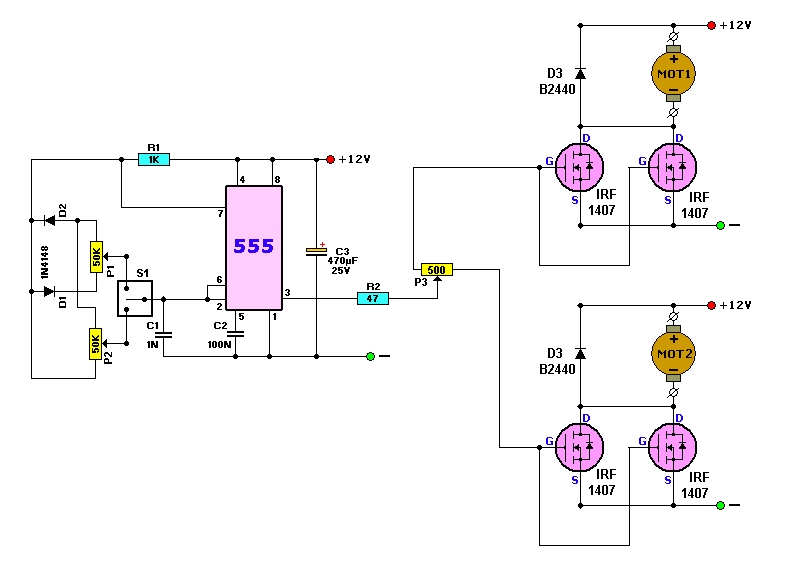
Sterownik PWM na dwa silniki z soft startem i stopem+ balans

007adamski 12 Paź 2010 12:23 7407 4
REKLAMA
  • #1 8610421
    007adamski
    Poziom 10  
    Witam

    Poszukuję schematu do sterowania dwoma silnikami DC 12V 21,5 A 200W.
    Silniki zamontowane są w wózku na trzech kołach, dwa napędowe niezależne i trzecie wolne.
    Kierunek obrotów przełączany jest na stycznikach.
    Obecnie użyłem regulatora na NE 555.
    Sterownik PWM na dwa silniki z soft startem i stopem+ balans
    Zamiast mosa BUZ 11 (który się spalił) użyłem IRF1407 ale też poległ.
    Nie wiem w czym tkwi problem.
    Regulatora chciałem użyć do sterowania tym wózkiem na zasadzie IR - każdy silnik sterowany niezależnie osobnym regulatorem- co pozwala na skręt wózka (bez koła skrętnego).
    Do w/w regulatora a właściwie dwóch osobnych potrzebował bym balans bo silniki mogą pracować nierówno a wózek musiał by się poruszać w linii prostej.
    Problem mam jeszcze do dobudowania soft startu i stopu.

    Proszę o pomoc lub jakiś sprawdzony schemat.
  • REKLAMA
  • #2 8634188
    007adamski
    Poziom 10  
    Widzę, że narazie cisza.
    W między czasie zrobiłem modyfikację układu i co ciekawe nawet działa na silnikach z wycieraczek od malucha(ok 2 - 3 A).
    Pełna regulacja od 0 - 100%.
    Balans prawy lewy silnik na wyjściu z ne555.
    Soft start na przekaźniku S1 - jeden pot do regulacji a drugi ustawiony na stałe z minimalnym rozruchem silników.
    Układ działał ok. 1 godziny i mosy lekko się nagrzały.
    Sterownik PWM na dwa silniki z soft startem i stopem+ balans
    Problem mam jeszcze z wyłączeniem czasowym na S1 strartu i stopu.
    Mam układzik ale on działa tylko na opóźnienie startu ale nie stopu.
    Ideałem było by płynna autoregulacja do zadanej wartości na P1 przy podawaniu napięcia 12V na ukł. sterowania.
  • REKLAMA
  • #3 8704438
    007adamski
    Poziom 10  
    Witam
    Widzę, że nikt nie ma pomysłu na soft-start/stop.
    Chciałem dodać, że układ działa na silnikach 200W 12V.
    Wczoraj testowałem go około godziny i zachowywał się przyzwoicie.
    Obudowa była trochę ciepła jest to puszka aluminiowa i połączona z radiatorem o wymiarach ok. 85x30x8 mm.
    Zapomniałem dodać, że dodałem jeszcze po jednym Mosie na silnik, czyli w sumie jest ich 6 szt.
    Zacząłem się zastanawiać jak taki mały MOS na cieniutkich nóżkach może przenieść 130A, odpowiedź jest chyba logiczna – należy połączyć równolegle kilka mosów do kupy na jednym sterowaniu.
    To tyle na ten temat – proszę o pomoc na temat soft startu/stopu.
    Dołączyłem jeszcze sterowanie IR – funkcja podążania za nadajnikiem.
    W poniedziałek jazda terenowa mojego wózka.
  • REKLAMA
  • #4 8749864
    007adamski
    Poziom 10  
    Witam
    Jazda terenowa się odbyła można zaliczyć do średnio udanych.
    Zapomniałem wspomnieć, że sterowanie jest użyte w wózku golfowym do wożenia kijów.
    Na początku było wszystko OK. Jazda przód, tył, szybko, wolno itd.
    Po wejściu na pole golfowe i przejechaniu ok. 300 m awaria, lewa strona oszalała, silnik kręcił się chyba z maksymalną prędkością, prawa wciąż reagowała na potencjometr przyspieszenia i balansu.

    Zrezygnowany wyłączyłem sterowanie i rozpiłem koła, wtedy można wózek ciągnąć bez oporów (ale akumulator robi wagę, lepiej jak sam jedzie). Jednak na kolejnym dołku nie podałem się i odpaliłem sterowanie, doregulowałem prawe koło do lewego – i zadziałało. Na początku wózek jeździł trochę szybko, ale z czasem akumulator zaczął siadać i wózek zwolnił i było ok. Prawe koło można było wciąż regulować. W sumie wózek przejechało ok. 8-10 km w czasie 5 godzin.
    Podsumowując prawa strona działała bez zarzutów w lewej musiało nastąpić chwilowe przepięcie, co spowodowało zwarcie na MOSFEDach lub dioda nie wytrzymała. Muszę to dopiero sprawdzić.

    Proszę dalej o pomoc z soft startem i stopem, po praktycznym użyciu bardzo by się przydało.
  • #5 10191260
    007adamski
    Poziom 10  
    Witam

    Używam układu od kilku miesięcy i wszystko chodzi bez bardzo dobrze.
    Wprawdzie przerobiłem wózek z dwóch silników na jeden, a układu nie przerabiałem ma wypadek awarii mosfeda. W razie takiej awarii przepinam dwa kable z silnika na drugi układ i jazda dalej.
    Start i stop na potencjometrze w uchwycie do prowadzenia(wygodne pod palcem wskazującym).

    Obecnie planuję zrobienie autka terenowego dla córki z wykorzystaniem tego układu.
REKLAMA