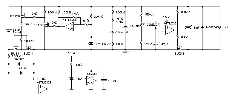
Układ ten jest przeznaczony do ładowania akumulatorów ołowiowych wykorzystujący do tego celu ogniwa słoneczne. Dioda, która zazwyczaj zapobiega rozładowywaniu się akumulatora przez baterie słoneczną została zastąpiona kombinacją tranzystorów polowych FET. Jak zapewnia autor, przedstawiona ładowarka zatrzyma ładowanie akumulatora, jeśli zostanie osiągnięte określone napięcie. Natomiast ładowanie akumulatora zostanie wznowione, jeśli napięcie dostatecznie spadnie. Cały cykl odbywa się automatycznie. Ładowany akumulator jest odłączany jeżeli napięcie ładowania spadnie poniżej 11V. Natomiast podłączany, ponownie przy napięciu ładowania około 12.5V.
Specyfikacja:
- napięcie ładowania do Vbat=13,8V (regulowane)
- rozłącza baterię, kiedy napięcie ładowania wynosi poniżej 11V, natomiast podłącza przy napięciu około 12,5V
- kompensacja temperaturowa
- pracuje z tanimi i bardziej dostępnymi elementami jak LM393 czy BUZ11
Poniżej schemat ideowy układu:
Jak pisze autor urządzenie pracuje dobrze przez cały rok. Poprzednie jakie zaprojektował niestety sprawowało się gorzej. Pisze ponadto, że napewno można wprowadzić jeszcze jakieś poprawki.
Wzór płytki dostępny na stronie źródłowej w formacie programu CorelDraw.
Poniżej zdjęcie płytki PCB:
Link do strony źródłowej:
Strona źródłowa
Fajne? Ranking DIY
