Autor projektu zaprezentował gadżet, który z pewnością może przydać się na Halloween. Co roku dekoruje własny dom specjalnie na tą okazję. I właśnie podczas przygotowywania, postanowił zaprojektować urządzenie, które będzie przerażające, "wydawać" z siebie jakieś straszne dźwięki i będzie reagowało na ruch. Urządzenie jest dość proste, znajduje się w nim chip, który nagrywa, zapisuje, a następnie odtwarza dźwięki z pomocą mikrokontrolera, pod wpływem światła i ruchu. Chip przetwarzający dźwięki posiada bardzo dobrą jakość.
Poniżej schemat ideowy układu pochodzący ze strony źródłowej projektu:
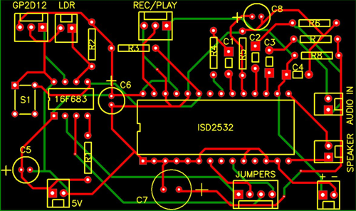
Autor zaprojektował płytkę PCB składającą się z dwóch warstw i jej wielkość wynosi około 81 x 48 mm. Wzór pochodzący ze strony źródłowej poniżej:
Układ ten posiada dwa sensory. Jeden z nich to sensor ruchu o symbolu GP2D12 producenta Sharp, a drugi to sensor światła LDR. Zamontowany mikrokontroler monitoruje stan obydwu czujników i w zależności od sytuacji odtwarzany jest dany dźwięk. Jeżeli urządzenie jest włączone, mikrokontroler zapisuje odległość odczytywaną z sensora, aby ocenić przestrzeń, w której mógłby się ktoś "pojawić", a następnie przy najmniejszej zmianie jest odtwarzany pierwszy dźwięk. Pozostałe trzy dźwięki są wywoływane tylko wtedy, jeżeli światło jest wyłączone. Gadżet wykrywa zmiany w oświetleniu i odtwarza pozostałe dźwięki. Dźwięki czasami są odtwarzane pojedynczo czasami są łączone. Dostępne są cztery dźwięki po 6 sekund każdy. Nagrywanie dźwięków odbywa się poprzez konfiguracje zworek. Poprzez zworki można zmieniać tryb pracy na nagrywanie i odtwarzanie, a także ustawiać adres, gdzie dany dźwięk ma zostać zapisany. Nagrywanie odbywa się poprzez naciśnięcie przycisku. Autor udostępnił kod źródłowy na stronie projektu. Całość zamknął w perfekcyjnie pasującej do tej okazji obudowie.
Link do strony źródłowej poniżej:
Link
Fajne? Ranking DIY
