logo elektroda
logo elektroda
X
logo elektroda
REKLAMA
REKLAMA
Adblock/uBlockOrigin/AdGuard mogą powodować znikanie niektórych postów z powodu nowej reguły.

TTI TCB 770 brak napięcia 8,2V.

birband 22 Paź 2010 20:38 3041 6
REKLAMA
  • #1 8651148
    birband
    Poziom 24  
    Witam!
    Może Koledzy będą w stanie mnie nakierować na jakieś rozwiązanie. Sprawa wygląda następująco:
    Radio miało uszkodzony zasilacz 8,2V, zasilającego PLL. Po wymianie diody zenera i tranzystora (w zastępstwie tranzystor BC547 i zwykła dioda 8,2V) pojawia się napięcie ale tylko około 4,4V. Reszta podzespołów sprawdzona. Postanowiłem zastosować scalony stabilizator w to miejsce i owszem wytrzymuje napięcie na granicy około 7,8V. W tym momencie odbiornik zaczyna w miarę poprawnie pracować, choć wydaje mi się, że ma znacznie obniżoną czułość. Nadajnik nie startuje, z tym jednak, że na odbiorniku kontrolnym widać, że nośna na chwilę się pojawia i zanika.
    Wydaje się, że powodem takiej sytuacji może być uszkodzenie syntezy LC7152. Ale czy na pewno?. Problemem moim jest fakt, że nie posiadam dobrej dokumentacji z opisanymi elementami i wszystkiego muszę szukać. Może ktoś ma jakąś serwisówkę do tego radia i jakiś pomysł jak sobie poradzić z tym "fantem".
    Pozdrawiam
    Antoni
  • REKLAMA
  • #2 8651504
    SP5ANJ
    Spoczywaj w Pokoju
    Witam.

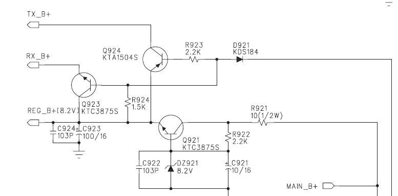
    Zasilanie LC7152 jest poprzez opornik 10om.

    Osobiście wymieniłbym Q921 na BD135.
    Sprawdziłbym również R921 (często się przepala - kopci).

    Tu masz co i jak :

    TTI TCB 770 brak napięcia 8,2V.


    Pozdrawiam.
  • REKLAMA
  • #3 8651674
    birband
    Poziom 24  
    Dzięki kol. SP5ANJ za pomoc, ale myślę, że nie problem w tym zasilaczu, bo jak napisałem wstawiłem próbnie scalony stabilizator i napięcie uzyskałem (na kolektorze tranzystora Q921 napięcie 13,8V jest), ale i tak nawet działanie odbiornika odbiega od normy a nadawania nie ma w ogóle. Musze jeszcze dodać, że i ten stabilizator po kilkunastu minutach zaczyna się delikatnie grzać, co może świadczyć o jakimś zwarciu. Przełączanie TX, RX funkcjonuje normalnie tzn. na wyświetlaczu pojawiają się odpowiednie symbole.
    Pozdrawiam!
  • #4 8660291
    marmat
    Poziom 20  
    Zailacz możesz odpiąć od reszty i sprawdzić poprawność napięcia , ale z tego co piszesz to coś padło w obwodach zasilanych przez niego . Schemat i odpinaj po trochu aż coś znajdziesz .
  • REKLAMA
  • #5 8660532
    birband
    Poziom 24  
    Witam!
    Niestety to nie takie proste - ten zasilacz daje napięcie tylko na PLL i VCO. Ja niestety nie dysponuję dokumentacją serwisową a elementy nie są opisane. Takie szukanie w ciemno i odpinanie byle czego nic nie da oprócz bałaganu na płycie głównej. Moje podejrzenia skierowane są na PLL, najchętniej bym ją wymienił na nową ale niestety chyba nie osiągalna.
    Pozdrawiam
    Antoni
  • REKLAMA
  • #6 8660887
    gregorio27
    Poziom 31  
    Cytat:
    Moje podejrzenia skierowane są na PLL, najchętniej bym ją wymienił na nową ale niestety chyba nie osiągalna.
    Grzeje się ? .Jest, ale gra nie warta świeczki (ok. 80 PLN) Na razie negocjuję ceny. Dokumentacja jest dostępna, proszę bardzo. https://www.elektroda.pl/rtvforum/topic176041-150.html#5189090 Grzesiek.
  • #7 8671138
    birband
    Poziom 24  
    Witam!
    Temat rozwiązany!
    Przyczyną takiego zachowania się radia była przedziwna usterka tranzystora Q911. Przy pomiarach bez obciążenia ten tranzystor zachowywał się całkiem normalnie. Przy pomiarach po wylutowaniu również nie wykazywał niesprawności. Dopiero pod obciążeniem napięcie na nim spadało do 8V. Stąd też nie zrozumiała przeze mnie sytuacja w której na chwilę pojawiała się nośna i znikała. Po wymianie tego tranzystora i jeszcze jednej diody radio wróciło do normy.
REKLAMA