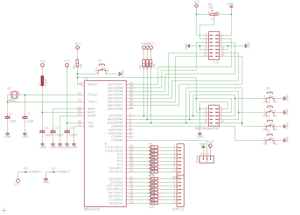
Witam! Zwracam się do Was z prośbą o sprawdzenie schematu mojej pierwszej płytki testowej do Atmega16 (i poniekąd Atmega32)
[ Rezystory na portcie C i D mają wartość 220 Ohm ]
Jak widzicie szału nie ma.
Chodzi mi głównie o prostą płytkę gdzie będę mógł swobodnie uczyć się podstaw programowania uC oraz w razie potrzeby dołączyć dodatkowe peryferia. Bardzo mi zależy, aby ten projekt ruszył za pierwszym razem ponieważ już 3 raz podchodzę do avrów.
Do programowania zamierzam użyć takiego kabla:
LPT -> AVR
piny 18:25 - 1:2 (GND)
pin 6 - 3:4 (RST)
pin 8 - 5:6 (SCK)
pin 10 - 7:8 (MISO)
pin 7 - 9:10 (MOSI)
Czekam na wasze uwagi.
Pozdrawiam, KBHR
[ Rezystory na portcie C i D mają wartość 220 Ohm ]
Jak widzicie szału nie ma.
Do programowania zamierzam użyć takiego kabla:
LPT -> AVR
piny 18:25 - 1:2 (GND)
pin 6 - 3:4 (RST)
pin 8 - 5:6 (SCK)
pin 10 - 7:8 (MISO)
pin 7 - 9:10 (MOSI)
Czekam na wasze uwagi.
Pozdrawiam, KBHR
