logo elektroda
logo elektroda
X
logo elektroda
REKLAMA
REKLAMA
Adblock/uBlockOrigin/AdGuard mogą powodować znikanie niektórych postów z powodu nowej reguły.

Analogowy panel LED z fototranzysorem

emer2 25 Paź 2010 21:03 7882 6
REKLAMA
  • Analogowy panel LED z fototranzysorem

    Chciałbym przedstawić prosty w budowie panel led, który został wykonany w technice analogowej i wbudowany w stół. Każdy moduł znajdujący się w panelu składa się z 4 diod LED wraz z fototranzystorem do wykrywania ruchu, a dokładniej natężenia oświetlenia. Jeżeli chodzi o elektronikę, to jest to bardzo prosty układ, właśnie takich modułów LED, większą trudność sprawiła budowa stołu i zmontowanie wszystkich elementów w całość. Autor budując układ zastanawiał się nad zastosowaniem mikrokontrolera, ale to znacznie zwiększyłoby koszta budowy układu. A w ten sposób koszt budowy wyniósł około 35$. Jak pisze autor, w jego okolicy nie ma sklepu z elektroniką więc wszystkie części musiał zamawiać przez internet co też przyczyniło się do efektu końcowego zbudowanych modułów. Cały stół zbudował dla kolegi na święta. Wszystkie moduły zostały złączone w jeden duży panel co pozwala wymontować cały panel ze stołu i wmontować w dowolnym miejscu np. w stole w kuchni albo w ścianie. W projekcie zostało użytych około 240 diod LED, około 60 fototranzystorów do wykrywania zmiany natężenia oświetlenia. Do zasilenia całego panelu autor użył zmodyfikowanego zasilacza komputerowego. Autor moduły zmontował w tzw. "pająku" choć dużo lepiej projekt wyglądałby, a przede wszystkim działał, już na płytce uniwersalnej niż w takiej wersji.

    Poniżej zdjęcie pojedynczego modułu:
    Analogowy panel LED z fototranzysorem

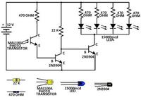
    Schemat ideowy modułu pochodzący ze strony źródłowej:
    Analogowy panel LED z fototranzysorem

    Link do strony źródłowej projektu poniżej:
    Strona źródłowa

    Fajne? Ranking DIY
    O autorze
    emer2
    Tłumacz Redaktor
    Offline 
    Specjalizuje się w: projektowanie i montaż elektroniki
    emer2 napisał 434 postów o ocenie 56. Mieszka w mieście Warszawa. Jest z nami od 2008 roku.
  • REKLAMA
  • #2 8664441
    nico41
    Poziom 13  
    Pomysł fajny, ale wykonanie słabe. Trochę pracy włożonej w zaprojektowanie płytki. A efekt 100 razy lepszy.
  • REKLAMA
  • #3 8664730
    simek10
    Poziom 14  
    Pomysł dosyć fajny i na pewno wzbudzi zainteresowanie znajomych. Wykonanie niestety zostawaia wiele do życzenia. Wydaje mi się, że lepiej by to wyglądało z mleczna pleksą, do bezbarwnej aż prosi się o płytke nawet uniwersalna. Żeby się nie męczyć z robieniem stołu, bo nie każdy ma taką możliwość to można kupić ławę ze szkłem w blacie.
  • REKLAMA
  • REKLAMA
  • #5 8665785
    szczodros
    Poziom 19  
    Ciekawsze by to było z nad. i odb. podczerwieni zamiast fototranzystorów.
    Stół reagował by nie tylko w dzień ale i w nocy też. Stół by po nocach nie świecił. ;) No chyba, że ktoś zamiast żyrandola chce stół świecący.
  • #6 9232588
    DOMELEK_QUE
    Poziom 11  
    Witam, mam pytanko odnośnie schematu, a mianowicie, czy jest jakiś zamiennik na fototranzystor MAL100A, bo jakoś sprowadzanie ze stanów mnie nie bawi. Brakuje mi tej części szukałem po katalogach. Myślę, że bpx43-4 mógłby pasować, jestem początkujący, więc proszę o pomoc do tematu.
  • #7 9243442
    DjDaniel11
    Poziom 27  
    Większość fototranzystorów o zbliżonych parametrach będzie pasowało :)
    Tak samo zamiast tranzystorów 2N możesz użyć np z serii BC npn tylko o podobnym wzmocnieniu B.
REKLAMA