Witam pilnie poszukuje prostego schematu do zamiany sinusa na prostokąt (tylko dodatnie napięcie)
Posiadam generator sinusoidy od 10 Hz do 100 KHz o amplitudzie okolo 5V chciałem dorobić do niego jeszcze sygnał prostokątny, stworzyłem coś takiego
Ale niestety nie działa to za dobrze, nie mam zbyt wielkiej wiedzę w wzmacniaczach operacyjnych ale teoretycznie powinno to działać. Proszę wiec o podpowiedz jak by to zrobic najlepiej na 1 układzie Lm358N
Dokładnie chodzi mi o takie coś
niestety tylko w symulatorze działa poprawnie
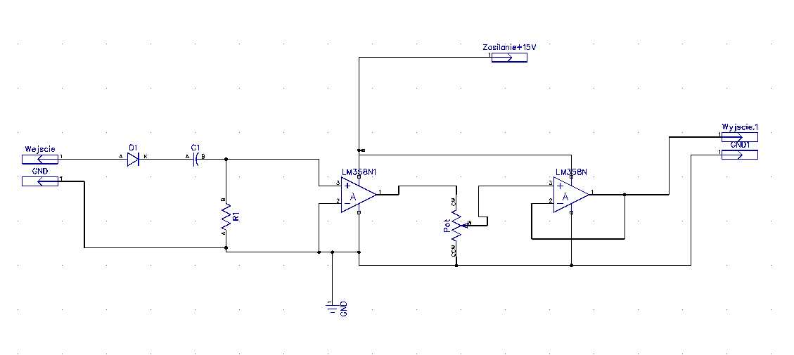
Posiadam generator sinusoidy od 10 Hz do 100 KHz o amplitudzie okolo 5V chciałem dorobić do niego jeszcze sygnał prostokątny, stworzyłem coś takiego
Ale niestety nie działa to za dobrze, nie mam zbyt wielkiej wiedzę w wzmacniaczach operacyjnych ale teoretycznie powinno to działać. Proszę wiec o podpowiedz jak by to zrobic najlepiej na 1 układzie Lm358N
Dokładnie chodzi mi o takie coś
niestety tylko w symulatorze działa poprawnie